Product Summary
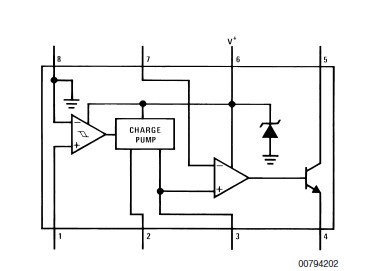
The LM2917M-8 is a monolithic frequency to voltage converter with a high gain op amp/comparator designed to operate a relay, lamp, or other load when the input frequency reaches or exceeds a selected rate. The tachometer uses a charge pump technique and offers frequency doubling for low ripple, full input protection in two versions and its output swings to ground for a zero frequency input. The op amp/comparator is fully compatible with the tachometer and has a floating transistor as its output. This feature of the LM2917M-8 allows either a ground or supply referred load of up to 50 mA. The collector may be taken above VCC up to a maximum VCE of 28V. The two basic configurations offered include an 8-pin device with a ground referenced tachometer input and an internal connection between the tachometer output and the op amp non-inverting input. The LM2917M-8 is well suited for single speed or frequency switching or fully buffered frequency to voltage conversion applications.
Parametrics
LM2917M-8 absolute maximum ratings: (1)Supply Voltage: 28V; (2)Supply Current (Zener Options): 25 mA; (3)Collector Voltage: 28V; (4)Differential Input Voltage: 28V; (5)Input Voltage Range: +28V; (6)Power Dissipation: 1200 mW; (7)Operating Temperature Range: −40℃ to +85℃; (8)Storage Temperature Range: −65℃ to +150℃.
Features
LM2917M-8 features: (1)Ground referenced tachometer input interfaces directly with variable reluctance magnetic pickups; (2)Op amp/comparator has floating transistor output; (3)50 mA sink or source to operate relays, solenoids, meters, or LEDs; (4)Frequency doubling for low ripple; (5)Tachometer has built-ihysteresis with either differential input or ground referenced input; (6)Built-izener oLM2917; (7)±0.3% linearity typical; (8)Ground referenced tachometer is fully protected from damage due to swings above VCC and below ground.
Diagrams

| Image | Part No | Mfg | Description | ![]() |
Pricing (USD) |
Quantity | ||||||||||||
|---|---|---|---|---|---|---|---|---|---|---|---|---|---|---|---|---|---|---|
![]() |
![]() LM2917M-8 |
![]() National Semiconductor (TI) |
![]() Voltage to Frequency & Frequency to Voltage |
![]() Data Sheet |
![]()
|
|
||||||||||||
![]() |
![]() LM2917M-8/NOPB |
![]() National Semiconductor (TI) |
![]() Voltage to Frequency & Frequency to Voltage |
![]() Data Sheet |
![]()
|
|
||||||||||||
(Hong Kong)









