Product Summary
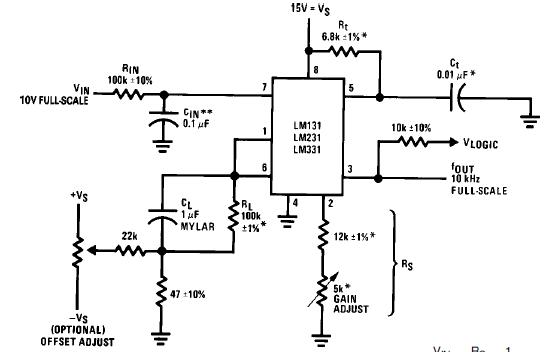
The LM331N is a voltage-to-frequency converter. The LM331N is ideally suited for use in simple low-cost circuits for analog-to-digital conversion, precision frequency to-voltage conversion, long-term integration, linear frequency modulation or demodulation, and many other functions. The output when used as a voltage-to-frequency converter is a pulse train at a frequency precisely proportional to the applied input voltage. Thus, it provides all the inherent advantages of the voltage-to-frequency conversion techniques, and is easy to apply in all standard voltage-to-frequency converter applications. Further, the LM331N attains a new high level of accuracy versus temperature which could only be attained with expensivevoltage-to-frequency modules.
Parametrics
LM331N absolute maximum ratings: (1)Supply Voltage: 40V; (2)Output Short Circuit to Ground: Continuous; (3)Output Short Circuit to VCC: Continuous; (4)Input Voltage: -0.2V to +VS; (5)Operating Ambient Temperature Range: 0℃ to +70℃; (6)Power Dissipation (PD at 25℃) and Thermal Resistance (θjA): (N Package) PD: 1.25W, θjA: 100℃/W; (7)Lead Temperature (Soldering, 10 sec.), Dual-In-Line Package (Plastic): 260℃; (8)ESD Susceptibility: 500V.
Features
LM331N features: (1)Guaranteed linearity 0.01% max; (2)Improved performance in existing voltage-to-frequency conversion applications; (3)Split or single supply operation; (4)Operates on single 5V supply; (5)Pulse output compatible with all logic forms; (6)Excellent temperature stability, g50 ppm/§C max; (7)Low power dissipation, 15 mW typical at 5V; (8)Wide dynamic range, 100 dB min at 10 kHz full scale frequency; (9)Wide range of full scale frequency, 1 Hz to 100 kHz; (10)Low cost.
Diagrams

| Image | Part No | Mfg | Description | ![]() |
Pricing (USD) |
Quantity | ||||||||||||
|---|---|---|---|---|---|---|---|---|---|---|---|---|---|---|---|---|---|---|
![]() |
![]() LM331N |
![]() National Semiconductor (TI) |
![]() Voltage to Frequency & Frequency to Voltage |
![]() Data Sheet |
![]()
|
|
||||||||||||
![]() |
![]() LM331N/NOPB |
![]() National Semiconductor (TI) |
![]() Voltage to Frequency & Frequency to Voltage PREC VLTG-TO-FREQ CONVERTER |
![]() Data Sheet |
![]()
|
|
||||||||||||
(Hong Kong)









