Product Summary
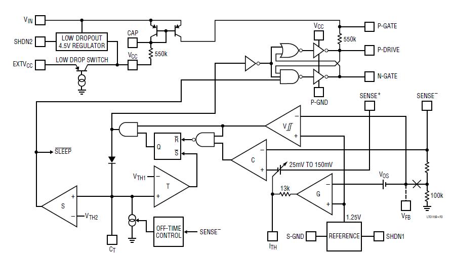
The LTC1159CS-5#TR is a member of the family of synchronous step-down switching regulator controllers featuring automatic Burst ModeTM operation to maintain high efficiencies at low output currents. The LTC1159CS-5#TR drives external complementary power MOSFETs at switching frequencies up to 250kHz using a constant off-time current-mode architecture. A separate pin and on-board switch allow the MOSFET driver power to be derived from the regulated output voltage providing significant efficiency improvement when operating at high input voltages. The constant off-time current-mode architecture maintains constant ripple current in the inductor and provides excellent line and load transient response. The output current level is user programmable via an external current sense resistor. The LTC1159CS-5#TR automatically switches to power saving Burst Mode operation when load current drops below approximately 15% of maximum current. Standby current is only 300μA while still regulating the output and shutdown current is a low 20μA.
Parametrics
LTC1159CS-5#TR absolute maximum ratings: (1)Input Supply Voltage (Pin 2): – 15V to 60V; (2)VCC Output Current (Pin 3): 50mA; (3)Continuous Pin Currents (Any Pin): 50mA; (4)Sense Voltages: – 0.3V to 13V; (5)Shutdown Voltages: 7V; (6)EXTVCC Input Voltage: 15V; (7)Operating Temperature Range: 0℃ to 70℃; (8)Extended Commercial Temperature Range: – 40℃ to 85℃; (9)Junction Temperature: 125℃; (10)Storage Temperature Rang: – 65℃ to 150℃; (11)Lead Temperature (Soldering, 10 sec): 300℃.
Features
LTC1159CS-5#TR features: (1)Operation from 4V to 40V Input Voltage; (2)Ultra-High Efficiency: Up to 95%; (3)20μA Supply Current in Shutdown; (4)High Efficiency Maintained Over Wide Current Range; (5)Current Mode Operation for Excellent Line and Load Transient Response; (6)Very Low Dropout Operation: 100% Duty Cycle; (7)Short-Circuit Protection; (8)Synchronous FET Switching for High Efficiency; (9)Adaptive Non-Overlap Gate Drives; (10)Available in SSOP and SO Packages.
Diagrams

| Image | Part No | Mfg | Description | ![]() |
Pricing (USD) |
Quantity | ||||||
|---|---|---|---|---|---|---|---|---|---|---|---|---|
![]() |
![]() LTC1159CS-5#TR |
![]() |
![]() IC REG CTRLR BUCK PWM CM 16-SOIC |
![]() Data Sheet |
![]()
|
|
||||||
![]() |
![]() LTC1159CS-5#TRPBF |
![]() |
![]() IC REG CTRLR BUCK PWM CM 16-SOIC |
![]() Data Sheet |
![]()
|
|
||||||
(Hong Kong)









