Product Summary
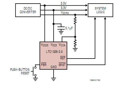
The LTC1326CMS8#TR is a triple supply monitor intended for systems with multiple supply voltages. The LTC1326CMS8#TR provides micropower operation, small size and high accuracy supply monitoring. The applications of the LTC1326CMS8#TR are Desktop Computers, Notebook Computers, Intelligent Instruments, Portable Battery-Powered Equipment. Tight 0.75% threshold accuracy and glitch immunity ensure reliable reset operation without false triggering.
Parametrics
LTC1326CMS8#TR absolute maximum ratings: (1)Terminal Voltage: VCC3, VCC5, VCC25, VCCA: -0.5V to 7V, RST, SRST: -0.5V to 7V, RST: -0.5V to (VCC3 + 0.3V), PBR: -7V to 7V; (2)Operating Temperature Range: 0℃ to 70℃; (3)Storage Temperature Range: -65℃ to 150℃; (4)Lead Temperature (Soldering, 10 sec): 300℃.
Features
LTC1326CMS8#TR features: (1)Simultaneously Monitors Three Supplies: 5V, 3.3V and ADJ; (2)Guaranteed Threshold Accuracy: ±0.75%; (3)Low Supply Current: 20μA; (4)Internal Reset Time Delay: 200ms; (5)Manual Push-Button Reset Input; (6)Active Low and Active High Reset Outputs; (7)Active Low “Soft” Reset Output; (8)Power Supply Glitch Immunity; (9)Guaranteed RESET for VCC3 ≥ 1V or VCC5 ≥ 1V or VCC25 ≥ 1V; (10)8-Pin SO and MSOP Packages.
Diagrams

| Image | Part No | Mfg | Description | ![]() |
Pricing (USD) |
Quantity | ||||||
|---|---|---|---|---|---|---|---|---|---|---|---|---|
![]() |
![]() LTC1326CMS8#TR |
![]() |
![]() IC MONITOR TRPL SPPLY PREC 8MSOP |
![]() Data Sheet |
![]()
|
|
||||||
![]() |
![]() LTC1326CMS8#TRPBF |
![]() |
![]() IC PREC TRPL SUPPLY MONITR 8MSOP |
![]() Data Sheet |
![]()
|
|
||||||
(Hong Kong)









