Product Summary
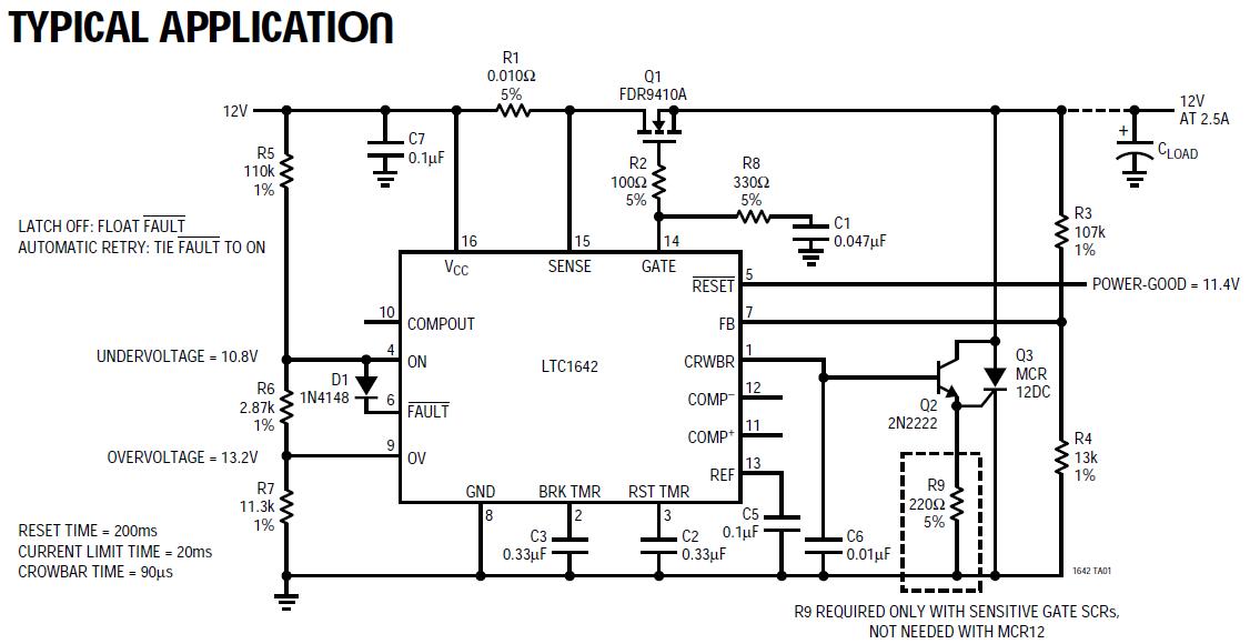
The LTC1642CGN#TR is a 16-pin Hot Swap controller that allows a board to be safely inserted and removed from a live backplane. Using an external N-channel pass transistor, the board supply voltage can be ramped up at a programmable rate. A high side switch driver controls the N-channel gate for supply voltages ranging from 2.97V to 16.5V. The SENSE pin allows foldback limiting of the load current, with circuit breaker action after a programmable delay time. The delay allows the part to power-up in current limit. The applications of the LTC1642CGN#TR include Hot Board Insertion, Electronic Circuit Breaker.
Parametrics
LTC1642CGN#TR absolute maximum ratings: (1)Supply Voltage (VCC): -0.3V to 33V; (2)SENSE Pin: -0.3V to (VCC + 0.3V); (3)GATE Pin: -0.3V to 27V; (4)All Other Pins: -0.3V to 16.5V; (5)Operating Temperature Range: 0℃ to 70℃; (6)Storage Temperature Range: -65℃ to 150℃; (7)Lead Temperature (Soldering, 10 sec): 300℃.
Features
LTC1642CGN#TR features: (1)Single Channel Positive NFET Driver; (2)Programmable Undervoltage and Overvoltage Protection; (3)Foldback Current Limit; (4)Adjustable Current Limit Time-Out; (5)Latch Off or Automatic Retry on Current Fault; (6)Driver for SCR Crowbar on Overvoltage; (7)Programmable Reset Timer; (8)Reference Output with Uncommitted Comparator; (9)VCC: 2.97V to 16.5V Normal Operation, Protected Against Surges to 33V; (10)16-Pin SSOP Package.
Diagrams

| Image | Part No | Mfg | Description | ![]() |
Pricing (USD) |
Quantity | ||||||
|---|---|---|---|---|---|---|---|---|---|---|---|---|
![]() |
![]() LTC1642CGN#TR |
![]() |
![]() IC CONTROLLER HOTSWAP ADJ 16SSOP |
![]() Data Sheet |
![]()
|
|
||||||
![]() |
![]() LTC1642CGN#TRPBF |
![]() |
![]() IC CONTROLLER HOTSWAP ADJ 16SSOP |
![]() Data Sheet |
![]()
|
|
||||||
(Hong Kong)









