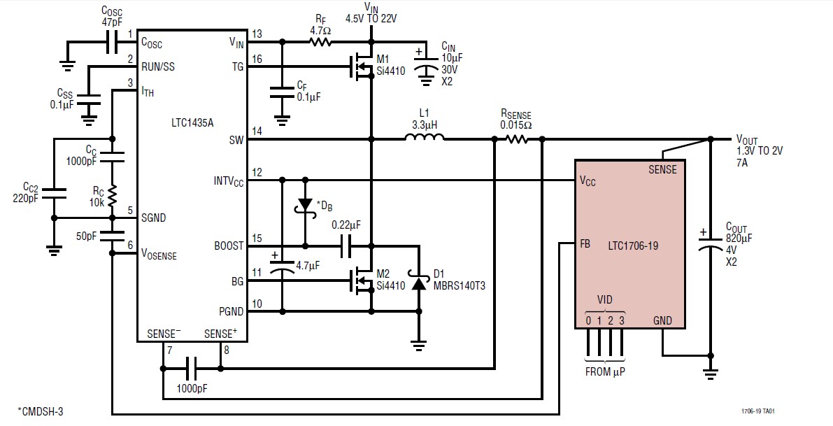
Product Summary
The LTC1706CS8-19#TR is a precision, digitally programmed, resistive ladder which adjusts the output of any 1.19V referenced regulator. Depending on the state of the four VID inputs, an output voltage between 1.3V and 2V is programmed in 50mV increments. The LTC1706CS8-19#TR is designed specifically to program an entire family of Linear Technology DC/DC converters in full compliance with the Intel Mobile VID specification. Applications are intel mobile pentium ii processor power supply, notebook and palmtop computers, PDAs, portable instruments, battery-powered equipment.
Parametrics
LTC1706CS8-19#TR absolute maximum ratings: (1)Input Supply Voltage (VCC): –0.3V to 7V; (2)VID Input Pins : –0.3V to 7V; (3)SENSE Pin : –0.3V to 7V; (4)FB Pin : –0.3V to 7V; (5)Operating Temperature Range: 0℃ to 70℃; (6)Junction Temperature : 110℃; (7)Storage Temperature Range : –65℃ to 150℃; (8)Lead Temperature (Soldering, 10 sec): 300℃.
Features
LTC1706CS8-19#TR features: (1)Programs Regulator Output Voltage from 1.3V to 2V i50mV Steps; (2)Programs aEntire Family of Linear Technology DC/DC Converters; (3)Fully Compliant with the Intel Mobile VID Specification; (4)±0.25% Accurate Output Voltage; (5)Built-I40k Pull-Up Resistors oVID Inputs; (6)Available iSO-8 Packaging.
Diagrams

| Image | Part No | Mfg | Description | ![]() |
Pricing (USD) |
Quantity | ||||||
|---|---|---|---|---|---|---|---|---|---|---|---|---|
![]() |
![]() LTC1706CS8-19#TR |
![]() |
![]() IC VID VOLTAGE PROGRAMMER 8SOIC |
![]() Data Sheet |
![]()
|
|
||||||
![]() |
![]() LTC1706CS8-19#TRPBF |
![]() |
![]() IC VID VOLTAGE PROGRAMMER 8SOIC |
![]() Data Sheet |
![]()
|
|
||||||
(Hong Kong)









