Product Summary
The NE592N14 is a monolithic, differential output, wideband video amplifier. The NE592N14 offers fixed gains of 100 and 400 without external components and adjustable gains from 400 to 0 with one external resistor. The input stage has been designed so that with the addition of a few external reactive elements between the gain select terminals, the circuit can function as a high-pass, low-pass, or band-pass filter. This feature makes the circuit ideal for use as a video or pulse amplifier in communications, magnetic memories, display, video recorder systems, and floppy disk head amplifiers. The applications of the NE592N14 include Floppy disk head amplifier, Video amplifier, Pulse amplifier in communications, Magnetic memory, Video recorder systems.
Parametrics
NE592N14 absolute maximum ratings: (1)Supply voltage, VCC: ±8 V; (2)Differential input voltage, VIN: ±5 V; (3)Common-mode input voltage, VCM: ±6 V; (4)Output current, IOUT: 10 mA; (5)Operating ambient temperature range, TA: 0 to +70℃; (6)Storage temperature range, TSTG: -65 to +150℃; (7)MAX Maximum power dissipation, PD: TA = 25℃, D-14 package: 0.98 W; D-8 package: 0.79 W; N-14 package: 1.44 W; N-8 package: 1.17 W.
Features
NE592N14 features: (1)120MHz unity gain bandwidth; (2)Adjustable gains from 0 to 400; (3)Adjustable pass band; (4)No frequency compensation required; (5)Wave shaping with minimal external components; (6)MIL-STD processing available.
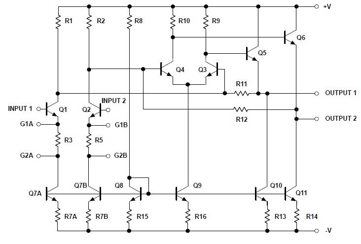
Diagrams

| Image | Part No | Mfg | Description | ![]() |
Pricing (USD) |
Quantity | ||||||||||||
|---|---|---|---|---|---|---|---|---|---|---|---|---|---|---|---|---|---|---|
![]() |
![]() NE592N14 |
![]() ON Semiconductor |
![]() Operational Amplifiers - Op Amps 2 Stage Diff Output |
![]() Data Sheet |
![]() Negotiable |
|
||||||||||||
![]() |
![]() NE592N14G |
![]() ON Semiconductor |
![]() Operational Amplifiers - Op Amps 2 Stage Diff Output Wideband Video |
![]() Data Sheet |
![]()
|
|
||||||||||||
(Hong Kong)









