Product Summary
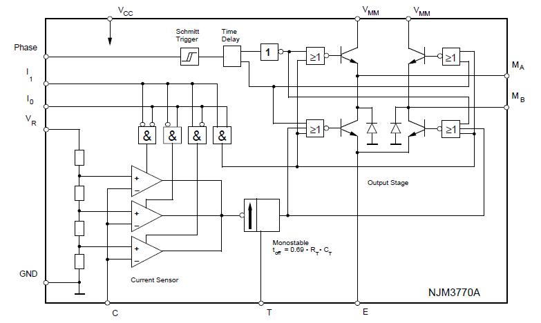
The NJM3770AFM2 is a stepper motor driver, which consists of a LS-TTL compatible logic input stage, a current sensor, a monostable multivibrator and a high power H-bridge output stage. The NJM3770AFM2 is a high power version and pincompatible with the NJM3717. Two NJM3770AFM2 and a small number of external components form a complete control and drive unit stepper motor systems.
Parametrics
NJM3770AFM2 absolute maximum ratings: (1)Logic supply, VCC: 0 to 7 V; (2)Motor supply, VMM: 0 to 45 V; (3)Logic inputs, VI: -0.3 to 6 V; (4)Comparator input, VC: -0.3 to VCC V; (5)Reference input, VR: -0.3 to 15; (6)Motor output current, IM: -1800 to +1800 mA; (7)Logic inputs, II: -10mA; (8)Analog inputs, IA: -10mA; (9)Operating junction temperature, Tj: -40 to +150℃; (10)Storage temperature, Ts: -55 +150℃.
Features
NJM3770AFM2 features: (1)Half-step and full-step operation; (2)Switched mode bipolar constant current drive; (3)Wide range of current control 5 -1800 mA; (4)Wide voltage range 10 - 45 V; (5)Thermal overload protection; (6)Packages DIP16 (Batwing) / PLCC28 / EMP20.
Diagrams

| Image | Part No | Mfg | Description | ![]() |
Pricing (USD) |
Quantity | ||||||||||
|---|---|---|---|---|---|---|---|---|---|---|---|---|---|---|---|---|
![]() |
![]() NJM3770AFM2 |
![]() NJR |
![]() Motor / Motion / Ignition Controllers & Drivers Stepping Motor Driver |
![]() Data Sheet |
![]()
|
|
||||||||||
![]() |
![]() NJM3770AFM2-TE2 |
![]() NJR |
![]() Motor / Motion / Ignition Controllers & Drivers Stepper |
![]() Data Sheet |
![]() Negotiable |
|
||||||||||
![]() |
![]() NJM3770AFM2-TE3 |
![]() NJR |
![]() Motor / Motion / Ignition Controllers & Drivers Stepping Motor Driver |
![]() Data Sheet |
![]()
|
|
||||||||||
(Hong Kong)









