Product Summary
The OP37GP is a low noise, precision, high speed operational amplifier. The OP37GP provides the same high performance as the OP27, but the design is optimized for circuits with gains greater than five. This design change increases slew rate to 17 V/μs and gain-bandwidth product to 63 MHz. The OP37GP provides the low offset and drift of the OP07 plus higher speed and lower noise. Offsets down to 25 μV and drift of 0.6 μV/℃ maximum make the device ideal for precision instrumentation applications. Exceptionally low noise (en= 3.5 nV/ @ 10 Hz), a low 1/f noise corner frequency of 2.7 Hz, and the high gain of 1.8 million, allow accurate high-gain amplification of low-level signals.
Parametrics
OP37GP absolute maximum ratings: (1)Supply Voltage: 22 V; (2)Internal Voltage: 22 V; (3)Output Short-Circuit Duration: Indefinite; (4)Differential Input Voltage: 0.7 V; (5)Differential Input Current: 25 mA; (6)Storage Temperature Range: -65℃ to +150℃; (7)Operating Temperature Range: -40℃ to +85℃; (8)Lead Temperature Range (Soldering, 60 sec): 300℃; (9)Junction Temperature: -45℃ to +150℃.
Features
OP37GP features: (1)Low Noise, 80 nV p-p (0.1 Hz to 10 Hz) 3 nV/√Hz @ 1 kHz; (2)Low Drift, 0.2 V/C; (3)High Speed, 17 V/s Slew Rate 63 MHz Gain Bandwidth; (4)Low Input Offset Voltage, 10 V; (5)Excellent CMRR, 126 dB (Common-Voltage @ 11 V); (6)High Open-Loop Gain, 1.8 Million; (7)Replaces 725, OP-07, SE5534 In Gains > 5; (8)Available in Die Form.
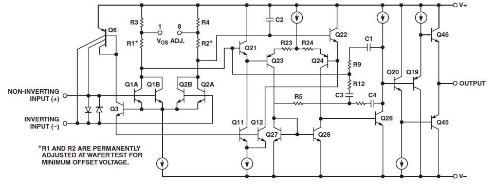
Diagrams

| Image | Part No | Mfg | Description | ![]() |
Pricing (USD) |
Quantity | ||||||||||||||||||||
|---|---|---|---|---|---|---|---|---|---|---|---|---|---|---|---|---|---|---|---|---|---|---|---|---|---|---|
![]() |
![]() OP37GP |
![]() Maxim Integrated Products |
![]() Operational Amplifiers - Op Amps |
![]() Data Sheet |
![]() Negotiable |
|
||||||||||||||||||||
![]() |
![]() OP37GPZ |
![]() |
![]() IC OPAMP GP 63MHZ LN PREC 8DIP |
![]() Data Sheet |
![]()
|
|
||||||||||||||||||||
![]() |
![]() OP37GP+ |
![]() Maxim Integrated Products |
![]() Operational Amplifiers - Op Amps |
![]() Data Sheet |
![]() Negotiable |
|
||||||||||||||||||||
(Hong Kong)










