Product Summary
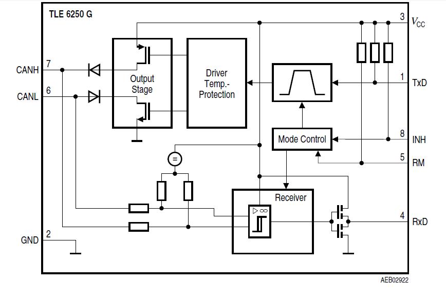
The TLE6250PG is a CAN-transceiver which is a monolithic integrated circuit that is available as bare die as well as in a P-DSO-8-3 package. The IC is optimized for high speed differential mode data transmission in automotive and industrial applications and is compatible to ISO/DIS 11898. The TLE6250PG works as an interface between the CAN protocol controller and the physical differential bus in both, 12 V and 24 V systems. There are two versions available: one for 5 V logic and the other one for 3.3 V logic requiring additional supply via the V33V pin. The TLE6250PG can be set to stand-by mode via an control input. In addition the 5-V version offers a receive only mode feature to support diagnostic functions. The TLE6250PG is based on the Smart Power Technology SPT which allows bipolar and CMOS control circuitry in accordance with DMOS power devices existing on the same monolithic circuit. The TLE6250PG is designed to withstand the severe conditions of automotive applications and provides excellent EMC performance.
Parametrics
TLE6250PG absolute maximum ratings: (1)Supply voltage VCC: – 0.3 to 6.5 V; (2)CAN input voltage (CANH, CANL) VCANH/L: – 40 to 40 V; (3)Logic voltages at INH, RM, TxD, RxD VI: – 0.3 to VCC V (0 V < VCC < 5.5 V); (4)Electrostatic discharge voltage at CANH,CANL VESD: – 6 to 6 kV (100 pF via 1.5 kΩ); (5)Electrostatic discharge voltage VESD: – 2 to 2 kV (100 pF via 1.5 kΩ); (6)Junction temperature Tj: – 40 to 160℃.
Features
TLE6250PG features: (1)CAN data transmission rate up to 1 MBaud; (2)Suitable for 12 V and 24 V applications; (3)Excellent EMC performance (very high immunity and very low emission); (4)Version for 5 V and 3.3 V micro controllers; (5)Bus pins are short circuit proof to ground and battery voltage; (6)Over-temperature protection; (7)Very wide temperature range (- 40℃ up to 150℃).
Diagrams

| Image | Part No | Mfg | Description | ![]() |
Pricing (USD) |
Quantity | ||||
|---|---|---|---|---|---|---|---|---|---|---|
![]() |
![]() TLE6250PG |
![]() Infineon Technologies |
![]() Network Controller & Processor ICs IC CAN TXRX 1MBD STNDBY 5V AUTO TEMP |
![]() Data Sheet |
![]() Negotiable |
|
||||
![]() |
![]() TLE6250PG V33 |
![]() Infineon Technologies |
![]() RF Transceiver IC CAN TXRX 1MBD STNDBY 5V AUTO TEMP |
![]() Data Sheet |
![]() Negotiable |
|
||||
(Hong Kong)









