Product Summary
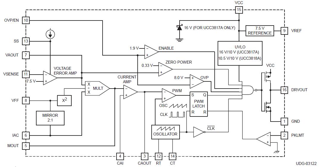
The UCC3818ADR is a BiCMOS power factor preregulator. The UCC3818ADR provides all the functions necessary for active power factor corrected preregulators. The controller achieves near unity power factor by shaping the ac input line current waveform to correspond to that of the ac input line voltage. Average current mode control maintains stable, low distortion sinusoidal line current. Designed in Texas Instrument’s BiCMOS process, the UCC3818ADR offers new features such as lower start-up current, lower power dissipation, overvoltage protection, a shunt UVLO detect circuitry, a leading-edge modulation technique to reduce ripple current in the bulk capacitor and an improved, low-offset (±2 mV) current amplifier to reduce distortion at light load conditions.
Parametrics
UCC3818ADR absolute maximum ratings: (1)Supply voltage VCC: 18 V; (2)Supply current ICC: 20 mA; (3)Gate drive current, continuous: 0.2A; (4)Gate drive current: 1.2A; (5)Input voltage, CAI, MOUT, SS: 8V; (6)Input voltage, PKLMT: 5 V; (7)Input voltage, VSENSE, OVP/EN: 10V; (8)Input current, RT, IAC, PKLMT: 10mA; (9)Input current, VCC (no switching) 20mA; (10)Maximum negative voltage, DRVOUT, PKLMT, MOUT: -0.5 V; (11)Power dissipation: 1 W; (12)Junction temperature, TJ: -55 to 150℃; (13)Storage temperature, Tstg: -65 to 150℃; (14)Lead temperature, Tsol (soldering, 10 seconds): 300℃; (15)Power dissipation: 1 W.
Features
UCC3818ADR features: (1)Controls Boost Preregulator to Near-Unity Power Factor; (2)Limits Line Distortion; (3)World Wide Line Operation; (4)Over-Voltage Protection; (5)Accurate Power Limiting; (6)Average Current Mode Control; (7)Improved Noise Immunity; (8)Improved Feed-Forward Line Regulation; (9)Leading Edge Modulation; (10)150-μA Typical Start-Up Current; (11)Low-Power BiCMOS Operation; (12)12-V to 17-V Operation.
Diagrams

| Image | Part No | Mfg | Description | ![]() |
Pricing (USD) |
Quantity | ||||||||||||
|---|---|---|---|---|---|---|---|---|---|---|---|---|---|---|---|---|---|---|
![]() |
![]() UCC3818ADR |
![]() Texas Instruments |
![]() Power Factor Correction ICs BiCMOS Power Factor Preregulator |
![]() Data Sheet |
![]()
|
|
||||||||||||
![]() |
![]() UCC3818ADRG4 |
![]() Texas Instruments |
![]() Power Factor Correction ICs BiCMOS Power Factor Preregulator |
![]() Data Sheet |
![]()
|
|
||||||||||||
(Hong Kong)









