Product Summary
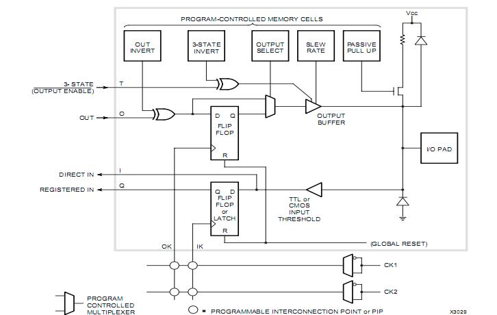
The XC3042A-7PC84C is a Field Programmable Gate Array. It provides a group of high-performance, high-density, digital integrated circuits. The XC3042A-7PC84C is composed of a configuration program store plus three types of configurable elements: a perimeter of I/O Blocks (IOBs), a core array of Configurable Logic Bocks (CLBs) and resources for interconnection. The FPGA user logic functions and interconnections are determined by the configuration program data stored in internal static memory cells. The XC3042A-7PC84C provides a variety of logic capacities, package styles, temperature ranges and speed grades.
Parametrics
XC3042A-7PC84C absolute maximum ratings: (1)Supply voltage relative to GND: -0.5V to +7.0V; (2)Input voltage with respect to GND: -0.5V to VCC +0.5V; (3)Voltage applied to 3-state output: -0.5V to VCC +0.5V; (4)Storage temperature (ambient): -65℃ to +150℃; (5)Maximum soldering temperature (10 s @ 1/16 in.): +260℃; (6)Junction temperature plastic: +125℃; (7)Junction temperature ceramic: +150℃.
Features
XC3042A-7PC84C features: (1)Replaces TTL, MSI, and other PLD logic; (2)Integrates complete sub-systems into a single package; (3)Avoids the NRE, time delay, and risk of conventional masked gate arrays; (4)Guaranteed toggle rates of 70 to 370 MHz, logic delays from 7 to 1.5 ns; (5)System clock speeds over 85 MHz ; (6)Low quiescent and active power consumption; (7)Compatible arrays ranging from 1,000 to 7,500 gate complexity; (8)Extensive register, combinatorial, and I/O capabilities; (9)High fan-out signal distribution, low-skew clock nets; (10)Internal 3-state bus capabilities; (11)TTL or CMOS input thresholds; (12)On-chip crystal oscillator amplifier; (13)Unlimited reprogrammability: Easy design iteration, In-system logic changes; (14)Over 20 different packages; (15)Plastic and ceramic surface-mount and pin-grid-array packages; (16)Thin and Very Thin Quad Flat Pack (TQFP and VQFP) options; (17)Schematic capture, automatic place and route; (18)Logic and timing simulation; (19)Interactive design editor for design optimization; (20)Timing calculator; (21)Interfaces to popular design environments like Viewlogic, Cadence, Mentor Graphics, and others.
Diagrams

| Image | Part No | Mfg | Description | ![]() |
Pricing (USD) |
Quantity | ||||
|---|---|---|---|---|---|---|---|---|---|---|
![]() |
![]() XC3042A-7PC84C |
![]() |
![]() IC LOGIC CL ARRAY 4200GAT 84PLCC |
![]() Data Sheet |
![]() Negotiable |
|
||||
| Image | Part No | Mfg | Description | ![]() |
Pricing (USD) |
Quantity | ||||
![]() |
![]() XC3000 |
![]() Other |
![]() |
![]() Data Sheet |
![]() Negotiable |
|
||||
![]() |
![]() XC3000A |
![]() Other |
![]() |
![]() Data Sheet |
![]() Negotiable |
|
||||
![]() |
![]() XC3000L |
![]() Other |
![]() |
![]() Data Sheet |
![]() Negotiable |
|
||||
![]() |
![]() XC3020A-7PC84C |
![]() |
![]() IC LOGIC CL ARRAY 2000GAT 84PLCC |
![]() Data Sheet |
![]() Negotiable |
|
||||
![]() |
![]() XC3030-100PC44C |
![]() |
![]() IC LOGIC CL ARRAY 3000GAT 44PLCC |
![]() Data Sheet |
![]() Negotiable |
|
||||
![]() |
![]() XC3030-100PC68C |
![]() |
![]() IC LOGIC CL ARRAY 3000GAT 68PLCC |
![]() Data Sheet |
![]() Negotiable |
|
||||
(Hong Kong)










