Product Summary
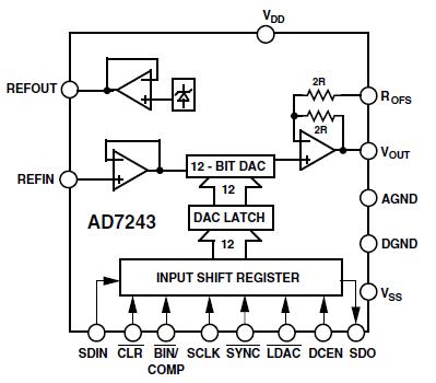
The AD7243AR is a complete 12-bit, voltage output, digital-toanalog converter with output amplifier and Zener voltage reference on a monolithic CMOS chip. No external trims are required to achieve full specified performance. The AD7243AR features a fast versatile serial interface which allows easy connection to both microcomputers and 16-bit digital signal processors with serial ports.
Parametrics
AD7243ARZ absolute maximum ratings: (1)VDD to AGND, DGND: -0.3 V to +17 V; (2)VSS to AGND, DGND: +0.3 V to +17 V; (3)AGND to DGND: -0.3 V to VDD + 0.3 V; (4)VOUT to AGND: -6 V to VDD + 0.3 V; (5)REFOUT to AGND: 0 V to VDD; (6)REFIN to AGND: -0.3 V to VDD + 0.3 V; (7)Digital Inputs to DGND: -0.3 V to VDD + 0.3 V; (8)SDO to DGND: -0.3 V to VDD + 0.3 V; (9)Operating Temperature Range Industrial: -40℃ to +85℃.
Features
AD7243ARZ features: (1)12-Bit CMOS DAC with On-Chip Voltage Reference and Output Amplifier; (2)Three Selectable Output Ranges: –5 V to +5 V, 0 V to +5 V, 0 V to +10 V; (3)Serial Interface; (4)300 kHz DAC Update Rate; (5)Small Size: 16-Lead DIP or SOIC; (6)Nonlinearity: ±1/2 LSB TMIN to TMAX; (7)Low Power Dissipation: 100 mW Typical.
Diagrams

| Image | Part No | Mfg | Description | ![]() |
Pricing (USD) |
Quantity | ||||||||||||||||
|---|---|---|---|---|---|---|---|---|---|---|---|---|---|---|---|---|---|---|---|---|---|---|
![]() |
![]() AD7243ARZ |
![]() |
![]() IC DAC 12BIT W/AMP W/REF 16-SOIC |
![]() Data Sheet |
![]()
|
|
||||||||||||||||
![]() |
![]() AD7243ARZ-REEL |
![]() |
![]() IC SRL DAC 12BIT LC2MOS 16-SOIC |
![]() Data Sheet |
![]()
|
|
||||||||||||||||
(Hong Kong)









