Product Summary
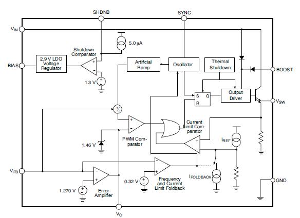
The CS51414EDR8G is a 1.5 A buck regulator IC. The CS51414EDR8G is fixed-frequency operating at 260 kHz and 520 kHz. The regulator uses the V2 control architecture to provide unmatched transient response, the best overall regulation and the simplest loop compensation for today’s high-speed logic. The device accommodates input voltages from 4.5 V to 40 V. The CS51414EDR8G contains synchronization circuitry. The CS51414EDR8G has the option of powering the controller from an external 3.3 V to 6.0V supply in order to improve efficiency, especially in high input voltage, light load conditions.
Parametrics
CS51414EDR8G absolute maximum ratings: (1)Quiescent Current, ISW = 0 A: 3.0 to 6.25 mA; (2)Shutdown Quiescent Current, VSHDNB = 0 V: 8.0 to 85μA; (3)Boost Operating Current, VBOOST - VSW = 2.5 V, 6.0 to 40 mA/A; (4)Minimum Boost Voltage: 2.5 V; (5)Startup Voltage: 2.2 to 4.4 V; (6)Minimum Output Current: 7.0 to 12 mA.
Features
CS51414EDR8G features: (1)V2 Architecture Provides Ultrafast Transient Response, Improved; (2)Regulation and Simplified Design; (3)2.0% Error Amp Reference Voltage Tolerance; (4)Switch Frequency Decrease of 4:1 in Short Circuit Conditions Reduces Short Circuit Power Dissipation; (5)BOOST Lead Allows Bootstrapped Operation to Maximize Efficiency; (6)Sync Function for Parallel Supply Operation or Noise Minimization; (7)Shutdown Lead Provides Power-Down Option; (8)85μA Quiescent Current During Power-Down; (9)Thermal Shutdown; (10)Soft-Start; (11)Pin-Compatible with LT1375 and LT1376; (12)Pb-Free Packages are Available.
Diagrams

| Image | Part No | Mfg | Description | ![]() |
Pricing (USD) |
Quantity | ||||||||||||
|---|---|---|---|---|---|---|---|---|---|---|---|---|---|---|---|---|---|---|
![]() |
![]() CS51414EDR8G |
![]() ON Semiconductor |
![]() DC/DC Switching Regulators 1.5A Low Voltage Buck |
![]() Data Sheet |
![]()
|
|
||||||||||||
| Image | Part No | Mfg | Description | ![]() |
Pricing (USD) |
Quantity | ||||||||||||
![]() |
![]() CS5101 |
![]() Other |
![]() |
![]() Data Sheet |
![]() Negotiable |
|
||||||||||||
![]() |
![]() CS5101A-BL8Z |
![]() |
![]() IC ADC 16BIT 100/20KHZ 28-PLCC |
![]() Data Sheet |
![]() Negotiable |
|
||||||||||||
![]() |
![]() CS5101A-JL8 |
![]() Cirrus Logic |
![]() ADC (A/D Converters) IC 16 BIT 100/20 KHZ ADC |
![]() Data Sheet |
![]() Negotiable |
|
||||||||||||
![]() CS5101A-JL8Z |
![]() |
![]() IC ADC 16BIT 100/20KHZ 28-PLCC |
![]() Data Sheet |
![]() Negotiable |
|
|||||||||||||
![]() |
![]() CS5101EDW16 |
![]() ON Semiconductor |
![]() Primary & Secondary Side PWM Controllers Secondary Side 1.5A |
![]() Data Sheet |
![]() Negotiable |
|
||||||||||||
![]() |
![]() CS5101EDW16G |
![]() ON Semiconductor |
![]() Primary & Secondary Side PWM Controllers Secondary Side 1.5A PWM AC/DC and DC/DC |
![]() Data Sheet |
![]() Negotiable |
|
||||||||||||
(Hong Kong)











