Product Summary
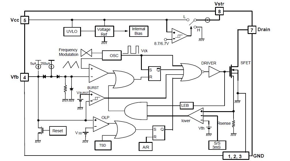
The FSD210 is an integrated Pulse Width Modulator (PWM) and Sense FET specially designed for high performance off-line Switch Mode Power Supplies (SMPS) with minimal external components. The device is a monolithic high voltage power switching regulator which combines an LDMOS Sense FET with a voltage mode PWM control block. The device is a basic platform well suited for cost effective designs of flyback converters. The applications of the FSD210 include: Charger & Adaptor for Mobile Phone, PDA & MP3; Auxiliary Power for White Goods, PC, C-TV & Monitor.
Parametrics
FSD210 absolute maximum ratings: (1)Maximum Supply Voltage VCC,MAX: 20 V; (2)Input Voltage Range VFB: -0.3 to VSTOP V; (3)Operating Junction Temperatur. TJ: +150 ℃; (4)Operating Ambient Temperature TA: -25 to +85 ℃; (5)Storage Temperature Range TSTG: -55 to +150 ℃.
Features
FSD210 features: (1)Single Chip 700V Sense FET Power Switch; (2)Precision Fixed Operating Frequency (134kHz); (3)Advanced Burst-Mode operation Consumes under 0.1W at 265Vac and no load (FSD210 only); (4)Internal Start-up Switch and Soft Start; (5)Under Voltage Lock Out (UVLO) with Hysteresis; (6)Pulse by Pulse Current Limit; (7)Over Load Protection (OLP); (8)Internal Thermal Shutdown Function (TSD); (9)Auto-Restart Mode; (10)Frequency Modulation for EMI; (11)FSD200 does not require an auxiliary bias winding.
Diagrams

| Image | Part No | Mfg | Description | ![]() |
Pricing (USD) |
Quantity | ||||||
|---|---|---|---|---|---|---|---|---|---|---|---|---|
![]() |
![]() FSD210 |
![]() Fairchild Semiconductor |
![]() Power Switch ICs - Power Distribution SMPS Power Switch |
![]() Data Sheet |
![]() Negotiable |
|
||||||
![]() |
![]() FSD210B |
![]() Fairchild Semiconductor |
![]() Power Switch ICs - Power Distribution SMPS Power Switch for Chargers |
![]() Data Sheet |
![]() Negotiable |
|
||||||
![]() |
![]() FSD210BMX |
![]() Fairchild Semiconductor |
![]() Power Switch ICs - Power Distribution SMPS Power Switch for Chargers |
![]() Data Sheet |
![]() Negotiable |
|
||||||
![]() |
![]() FSD210BM |
![]() Fairchild Semiconductor |
![]() Power Switch ICs - Power Distribution POWER_CONVERSION |
![]() Data Sheet |
![]() Negotiable |
|
||||||
![]() |
![]() FSD210HD |
![]() |
![]() IC SWIT PWM GREEN UVLO HV 8DIP |
![]() Data Sheet |
![]()
|
|
||||||
(Hong Kong)










