Product Summary
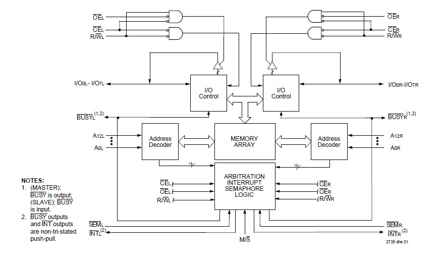
The IDT7005S55J is a high-speed 8K x 8 Dual-Port Static RAM. The IDT7005S55J is designed to be used as a stand-alone Dual- Port RAM or as a combination MASTER/SLAVE Dual-Port RAM for 16-bit-or-more word systems. Using the IDT MASTER/ SLAVE Dual-Port RAM approach in 16-bit or wider memory system applications results in full-speed, error-free operation without the need for additional discrete logic. The IDT7005S55J provides two independent ports with separate control, address, and I/O pins that permit independent, asynchronous access for reads or writes to any location in memory. An automatic power down feature controlled by CE permits the on-chip circuitry of each port to enter a very low standby power mode.
Parametrics
IDT7005S55J absolute maximum ratings: (1)VTERM Terminal Voltage with Respect to GND: –0.5 to +7.0 V; (2)TA Operating Temperature: -55 to +125 ℃; (3)TBIAS Temperature Under Bias: -65 to +135 ℃; (4)TSTG Storage Temperature: -65 to +150 ℃; (5)IOUT DC Output: 50 mA; (6)CIN Input Capacitance VIN = 3dV: 9 pF.
Features
IDT7005S55J features: (1)Busy and Interrupt Flags; (2)On-chip port arbitration logic; (3)Full on-chip hardware support of Semaphore signaling between ports; (4)Fully asynchronous operation from either port; (5)Devices are capable of withstanding greater than 2001V electrostatic discharge; (6)Battery backup operation—2V data retention; (7)TTL-compatible, single 5V (±10%)power supply; (8)Available in 68-pin PGA, 68-pin quad flatpack, 68-pin PLCC, and a 64-pin TQFP; (9)Industrial temperature range (–40℃ to +85℃)is available, tested to military electrical specifications.
Diagrams

| Image | Part No | Mfg | Description | ![]() |
Pricing (USD) |
Quantity | ||||||
|---|---|---|---|---|---|---|---|---|---|---|---|---|
![]() |
![]() IDT7005S55J |
![]() |
![]() IC SRAM 64KBIT 55NS 68PLCC |
![]() Data Sheet |
![]()
|
|
||||||
![]() |
![]() IDT7005S55J8 |
![]() |
![]() IC SRAM 64KBIT 55NS 68PLCC |
![]() Data Sheet |
![]()
|
|
||||||
![]() |
![]() IDT7005S55JI |
![]() |
![]() IC SRAM 64KBIT 55NS 68PLCC |
![]() Data Sheet |
![]()
|
|
||||||
![]() |
![]() IDT7005S55JI8 |
![]() |
![]() IC SRAM 64KBIT 55NS 68PLCC |
![]() Data Sheet |
![]()
|
|
||||||
(Hong Kong)








