Product Summary
The LM285D-2.5 is a micropower two–terminal bandgap voltage regulator diode. Designed to operate over a wide current range of 10 mA to 20 mA, the LM285D-2.5 features exceptionally low dynamic impedance, low noise and stable operation over time and temperature. Tight voltage tolerances are achieved by on–chip trimming. The large dynamic operating range enables the LM285D-2.5 to be used in applications with widely varying supplies with excellent regulation. Extremely low operating current make these devices ideal for micropower circuitry like portable instrumentation, regulators and other analog circuitry where extended battery life is required. The LM285D-2.5 is packaged in a low cost TO–226AA plastic case and are available in two voltage versions of 1.235 and 2.500 V as denoted by the device suffix (see Ordering Information table).
Parametrics
LM285D-2.5 absolute maximum ratings: (1)Reverse Current IR: 30 mA; (2)Forward Current IF: 10 mA; (3)Operating Ambient Temperature Range TA: - 40 to + 85°C; (4)Operating Junction Temperature TJ: + 150 °C; (5)Storage Temperature Range Tstg: -65 to + 150 °C; (6)Reverse Dynamic Impedance Z: 0.6W; (7)Reverse Breakdown Voltage (IRmin IR 20 mA)V(BR)R: 1.2 to 1.235V.
Features
LM285D-2.5 features: (1)Operating Current from 10 mA to 20 mA; (2)1.0%, 1.5%, 2.0% and 3.0% Initial Tolerance Grades; (3)Low Temperature Coefficient; (4)1.0 W Dynamic Impedance; (5)Surface Mount Package Available.
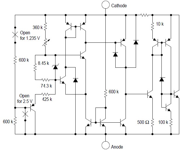
Diagrams

| Image | Part No | Mfg | Description | ![]() |
Pricing (USD) |
Quantity | ||||||||||||
|---|---|---|---|---|---|---|---|---|---|---|---|---|---|---|---|---|---|---|
![]() |
![]() LM285D-2.5 |
![]() ON Semiconductor |
![]() Voltage & Current References 2.5V 10uA-20mA |
![]() Data Sheet |
![]() Negotiable |
|
||||||||||||
![]() |
![]() LM285D-2.5G |
![]() ON Semiconductor |
![]() Voltage & Current References 2.5V 10uA-20mA |
![]() Data Sheet |
![]()
|
|
||||||||||||
![]() |
![]() LM285D-2.5R2G |
![]() ON Semiconductor |
![]() Voltage & Current References 2.5V 10uA-20mA |
![]() Data Sheet |
![]()
|
|
||||||||||||
![]() |
![]() LM285D-2.5R2 |
![]() ON Semiconductor |
![]() Voltage & Current References 2.5V 10uA-20mA |
![]() Data Sheet |
![]() Negotiable |
|
||||||||||||
(Hong Kong)









