Product Summary
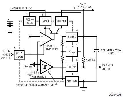
The LP2951ACN is a micropower voltage regulator with very low quiescent current (75μA typ.) and very low dropout voltage (typ. 40mV at light loads and 380mV at 100mA). They are ideally suited for use in battery-powered systems. Furthermore, the quiescent current of the LP2951ACN increases only slightly in dropout, prolonging battery life. The LP2951ACN is available in the surface-mount D-Pak package, and in the popular 3-pin TO-92 package for pincompatibility with older 5V regulators. The 8-lead LP2951ACN is available in plastic, ceramic dual-in-line, LLP, or metal can packages and offers additional system functions. One such feature is an error flag output which warns of a low output voltage, often due to falling batteries on the input. It may be used for a power-on reset. A second feature is the logic-compatible shutdown input which enables the regulator to be switched on and off. Also, the part may be pin-strapped for a 5V, 3V, or 3.3V output (depending on the version), or programmed from 1.24V to 29V with an external pair of resistors.
Parametrics
LP2951ACN absolute maximum ratings: (1)Input Supply Voltage: −0.3 to +30V; (2)FEEDBACK Input Voltage: −1.5 to +30V; (3)Junction Temperature (TJ): +150℃; (4)Ambient Storage Temperature: −65 to +150℃; (5)Ground Current IL = 100μA: 200 μA max.
Features
LP2951ACN features: (1)5V, 3V, and 3.3V versions available; (2)High accuracy output voltage; (3)Guaranteed 100mA output current; (4)Extremely low quiescent current; (5)Low dropout voltage; (6)Extremely tight load and line regulation; (7)Very low temperature coefficient; (8)Use as Regulator or Reference; (9)Needs minimum capacitance for stability; (10)Current and Thermal Limiting; (11)Stable with low-ESR output capacitors (10mΩ to 6Ω).
Diagrams

| Image | Part No | Mfg | Description | ![]() |
Pricing (USD) |
Quantity | ||||||||||||
|---|---|---|---|---|---|---|---|---|---|---|---|---|---|---|---|---|---|---|
![]() |
![]() LP2951ACN |
![]() National Semiconductor (TI) |
![]() Low Dropout (LDO) Regulators |
![]() Data Sheet |
![]()
|
|
||||||||||||
![]() |
![]() LP2951ACN/NOPB |
![]() National Semiconductor (TI) |
![]() Low Dropout (LDO) Regulators |
![]() Data Sheet |
![]()
|
|
||||||||||||
![]() |
![]() LP2951ACN-3.0G |
![]() ON Semiconductor |
![]() Low Dropout (LDO) Regulators ANA 100mA 3V LDO VREG |
![]() Data Sheet |
![]()
|
|
||||||||||||
![]() |
![]() LP2951ACN-3.0 |
![]() ON Semiconductor |
![]() Low Dropout (LDO) Regulators 5V 100mA Low Power |
![]() Data Sheet |
![]() Negotiable |
|
||||||||||||
![]() |
![]() LP2951ACN-3.3 |
![]() ON Semiconductor |
![]() Low Dropout (LDO) Regulators 3.3V 100mA Low Power |
![]() Data Sheet |
![]() Negotiable |
|
||||||||||||
![]() |
![]() LP2951ACN-3.3/NOPB |
![]() |
![]() IC REG LDO 3.3V .1A 8-DIP |
![]() Data Sheet |
![]() Negotiable |
|
||||||||||||
![]() |
![]() LP2951ACN-3.3G |
![]() ON Semiconductor |
![]() Low Dropout (LDO) Regulators ANA 100mA 3.3V LDO VREG |
![]() Data Sheet |
![]()
|
|
||||||||||||
![]() |
![]() LP2951ACNG |
![]() ON Semiconductor |
![]() Low Dropout (LDO) Regulators ANA 0.1A ADJ OUT LDO REG |
![]() Data Sheet |
![]()
|
|
||||||||||||
(Hong Kong)










