Product Summary
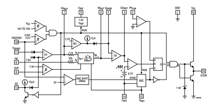
The LT1248CS#TR is a power fact controller. It uses a multiplier containing a square gain function from the voltage amplifier to reduce the AC gain at light output load and thus maintains low line current distortion and high system stability. The applications of the LT1248CS#TR include Universal Power Factor Corrected Power Supplies, Preregulators Up To 1500W.
Parametrics
LT1248CS#TR absolute maximum ratings: (1)Supply voltage: 27V; (2)GTDR current continuous: 0.5A; (3)GTDR output energy: 5μJ; (4)operating junction temperature range: 0 to 100℃; (5)thermal resistance: 100℃/W; (6)storage temperature range: -65 to 150℃; (7)lead temperature: 300℃.
Features
LT1248CS#TR features: (1)High Power Factor Over Wide Load Range with Line Current Averaging; (2)International Operation Without Switches; (3)Instantaneous Overvoltage Protection; (4)Minimal Line Current Dead Zone; (5)Typical 250µA Start-Up Supply Current; (6)Rejects Line Switching Noise; (7)Synchronization Capability; (8)Low Quiescent Current: 9mA; (9)Fast 1.5A Peak Current Gate Driver.
Diagrams

| Image | Part No | Mfg | Description | ![]() |
Pricing (USD) |
Quantity | ||||||
|---|---|---|---|---|---|---|---|---|---|---|---|---|
![]() |
![]() LT1248CS#TR |
![]() |
![]() IC PFC CTRLR AVERAGE CURR 16SOIC |
![]() Data Sheet |
![]()
|
|
||||||
![]() |
![]() LT1248CS#TRPBF |
![]() |
![]() IC PFC CTRLR AVERAGE CURR 16SOIC |
![]() Data Sheet |
![]()
|
|
||||||
(Hong Kong)









