Product Summary
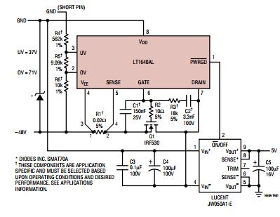
The LT1640AHCS8#TR is a negative voltage hot swap controller. Its applications include Central Office Switching, –48V Distributed Power Systems, Negative Power Supply Control. The LT1640AHCS8#TR allows a board to be safely inserted and removed from a live backplane. Inrush current is limited to a programmble value by controlling the gate voltage of and external N-channel pass transistor.
Parametrics
LT1640AHCS8#TR absolute maximum ratings: (1)supply voltage: -0.3 to 100V; (2)DRAIN Pin: -2 to 100V; (3)operating temperature range: 0 to 70℃; (4)storage temperature range: -65 to 150℃; (5)lead temperature: 300℃.
Features
LT1640AHCS8#TR features: (1)Allows 50mA of Reverse Drain Pin Current; (2)Programmable Electronic Circuit Breaker; (3)Programmable Overvoltage Protection; (4)Programmable Undervoltage Lockout; (5)Power Good Control Output.
Diagrams

| Image | Part No | Mfg | Description | ![]() |
Pricing (USD) |
Quantity | ||||||
|---|---|---|---|---|---|---|---|---|---|---|---|---|
![]() |
![]() LT1640AHCS8#TR |
![]() |
![]() IC CONTRLR HOTSWAP NEGVOLT 8SOIC |
![]() Data Sheet |
![]()
|
|
||||||
![]() |
![]() LT1640AHCS8#TRPBF |
![]() |
![]() IC CONTRLR HOTSWAP NEGVOLT 8SOIC |
![]() Data Sheet |
![]()
|
|
||||||
(Hong Kong)









