Product Summary
The LTC1147CS8-3.3#TR is a step-down switching regulator controller featuring automatic Burst Mode operation to maintain high efficiencies at low output currents. The LTC1147CS8-3.3#TR drives an external P-channel power MOSFET at switching frequencies exceeding 400kHz using a constant off-time current mode architecture providing constant ripple current in the inductor. The operating current level is user-programmable via an external current sense resistor. Wide input supply range allows operation from 3.5V to 14V (16V maximum). Constant off-time architecture provides low dropout regulation limited by only the RDS(ON) of the external MOSFET and resistance of the inductor and current sense resistor. The LTC1147CS8-3.3#TR incorporates automatic power saving Burst Mode operation to reduce switching losses when load currents drop below the level required for continuous operation. Standby power is reduced to only 2mW at VIN = 10V (at IOUT = 0). Load currents in Burst Mode operation are typically 0mA to 300mA.
Parametrics
LTC1147CS8-3.3#TR absolute maximum ratings: (1)Input Supply Voltage (Pin 1): 16V to –0.3V; (2)Continuous Output Current (Pin 8): 50mA; (3)Sense Voltages (Pins 4, 5) VIN ≥ 12.7V: 13V to –0.3V; (4)Sense Voltages (Pins 4, 5) VIN < 12.7V: (VIN + 0.3V) to –0.3V; (5)Operating Ambient Temperature Range: 0℃ to 70℃; (6)Extended Commercial Temperature Range: –40℃ to 85℃; (7)Junction Temperature: 125℃; (8)Storage Temperature Range: – 65℃ to 150℃; (9)Lead Temperature (Soldering, 10 sec): 300℃.
Features
LTC1147CS8-3.3#TR features: (1)Very High Efficiency: Over 95% Possible; (2)Wide VIN Range: 3.5V to 16V; (3)Current Mode Operation for Excellent Line and Load Transient Response; (4)High Efficiency Maintained Over Three Decades of Output Current; (5)Low 160mA Standby Current at Light Loads; (6)Logic Controlled Micropower Shutdown: IQ < 20μA; (7)Short-Circuit Protection; (8)Very Low Dropout Operation: 100% Duty Cycle; (9)High Efficiency in a Small Amount of Board Space; (10)Output Can Be Externally Held High in Shutdown; (11)Available in 8-Pin SO Package.
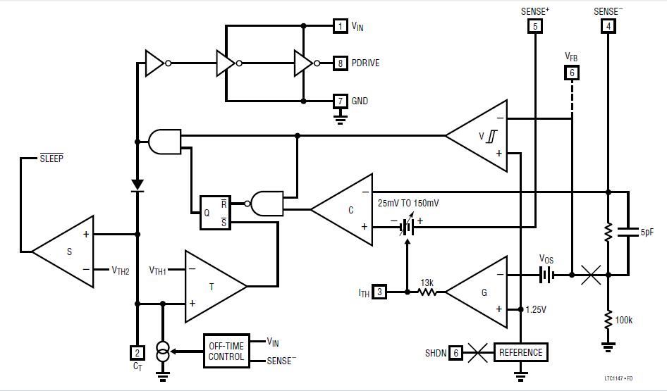
Diagrams

| Image | Part No | Mfg | Description | ![]() |
Pricing (USD) |
Quantity | ||||||
|---|---|---|---|---|---|---|---|---|---|---|---|---|
![]() |
![]() LTC1147CS8-3.3#TR |
![]() |
![]() IC REG CTRLR BUCK PWM CM 8-SOIC |
![]() Data Sheet |
![]()
|
|
||||||
![]() |
![]() LTC1147CS8-3.3#TRPBF |
![]() |
![]() IC REG CTRLR BUCK PWM CM 8-SOIC |
![]() Data Sheet |
![]()
|
|
||||||
(Hong Kong)









