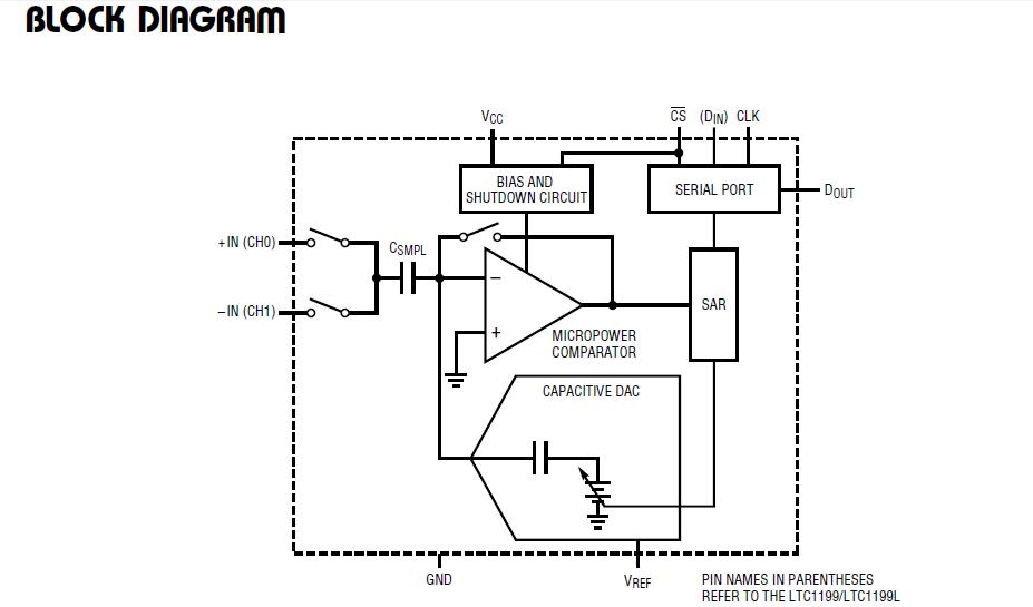
Product Summary
The LTC1197CS8#TR is a 10-bit A/D converter with sampling rates up to 500kHz. It has 2.7V (L) and 5V versions and is offered in 8-pin MSOP and SO packages. Power dissipation is typically only 2.2mW at 2.7V (25mW at 5V) during full speed operation. The automatic power down reduces supply current linearly as sample rate is reduced. The LTC1197CS8#TR is a 10-bit, switched-capacitor, successive approximation ADC including a sample-and-hold. The LTC1197CS8#TR has a differential analog input with an adjustable reference pin. The 3-wire serial I/O, MSOP and SO-8 packages, 2.7V operation and extremely high sample rate-to-power ratio make these ADCs ideal choices for compact, low power high speed systems. The LTC1197CS8#TR can be used in ratiometric applications or with external references. The high impedance analog inputs and the ability to operate with reduced spans below 1V full scale allow direct connection to signal sources in many applications, eliminating the need for gain stages.
Parametrics
LTC1197CS8#TR absolute maximum ratings: (1)Supply Voltage (VCC): 12V; (2)Voltage Analog Input: GND – 0.3V to VCC + 0.3V; (3)Digital Input: GND – 0.3V to 12V; (4)Digital Output: GND – 0.3V to VCC + 0.3V; (5)Power Dissipation: 500mW; (6)Storage Temperature Range: – 65℃ to 150℃; (7)Operating Temperature Range: 0℃ to 70℃; (8)Lead Temperature (Soldering, 10 sec): 300℃.
Features
LTC1197CS8#TR features: (1)8-Pin MSOP and SO Packages; (2)10-Bit Resolution at 500ksps; (3)Single Supply: 5V or 3V; (4)Low Power at Full Speed: 25mW Typ at 5V, 2.2mW Typ at 2.7V; (5)Auto Shutdown Reduces Power Linearly at Lower Sample Rates; (6)SPI and MICROWIRETM Compatible Serial I/O; (7)Low Cost.
Diagrams

| Image | Part No | Mfg | Description | ![]() |
Pricing (USD) |
Quantity | ||||||
|---|---|---|---|---|---|---|---|---|---|---|---|---|
![]() |
![]() LTC1197CS8#TR |
![]() |
![]() IC ADC 10BIT 500KHZ SHTDWN 8SOIC |
![]() Data Sheet |
![]()
|
|
||||||
![]() |
![]() LTC1197CS8#TRPBF |
![]() |
![]() IC A/DCONV 10BIT W/SHTDWN 8-SOIC |
![]() Data Sheet |
![]()
|
|
||||||
(Hong Kong)









