Product Summary
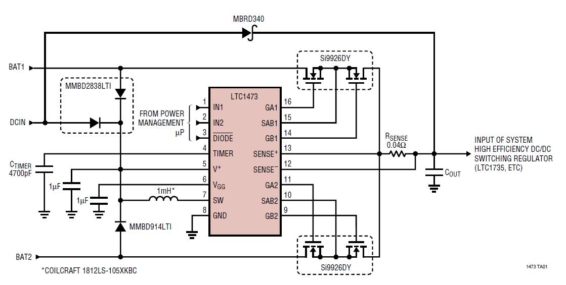
The LTC1473CGN#TR is a Dual PowerPathTM Switch Driver. The LTC1473CGN#TR provides a power management solution for single and dual battery notebook computers and other portable equipment. The LTC1473CGN#TR drives two sets of backto-back N-channel MOSFET switches to route power to the input of the main system switching regulator. An internal boost regulator provides the voltage to fully enhance the logic level N-channel MOSFET switches. The applications of the LTC1473CGN#TR include Notebook Computers, Portable Instruments, Handi-Terminals, Portable Medical Equipment, Portable Industrial Control Equipment.
Parametrics
LTC1473CGN#TR absolute maximum ratings: (1)DCIN, BAT1, BAT2 Supply Voltage: -0.3 to 32V; (2)SENSE+, SENSE-, V +: -0.3 to 32V; (3)GA1, GB1, GA2, GB2: -0.3 to 42V; (4)SAB1, SAB2: -0.3 to 32V; (5)SW, VGG: -0.3 to 42V; (6)IN1, IN2, DIODE: -0.3V to 7.5V; (7)Junction Temperature (Note 2): 125℃; (8)Operating Temperature Range; (9)Commercial: 0℃ to 70℃; (10)Industrial: -40℃ to 85℃; (11)Storage Temperature Range: -65℃ to 150℃; (12)Lead Temperature (Soldering, 10 sec): 300℃.
Features
LTC1473CGN#TR features: (1)Power Path Management for Systems with Multiple DC Sources; (2)All N-Channel Switching to Reduce Power Losses and System Cost; (3)Switches and Isolates Sources Up to 30V; (4)Adaptive High Voltage Step-Up Regulator for N-Channel Gate Drive; (5)Capacitor Inrush and Short-Circuit Current Limited; (6)User-Programmable Timer to Limit Switch Dissipation; (7)Small Footprint: 16-Pin Narrow SSOP.
Diagrams

| Image | Part No | Mfg | Description | ![]() |
Pricing (USD) |
Quantity | ||||||
|---|---|---|---|---|---|---|---|---|---|---|---|---|
![]() |
![]() LTC1473CGN#TR |
![]() |
![]() IC DRIVER SWITCH DUAL 16SSOP |
![]() Data Sheet |
![]()
|
|
||||||
![]() |
![]() LTC1473CGN#TRPBF |
![]() |
![]() IC SWITCH DVR PWRPATH DUAL16SSOP |
![]() Data Sheet |
![]()
|
|
||||||
(Hong Kong)









