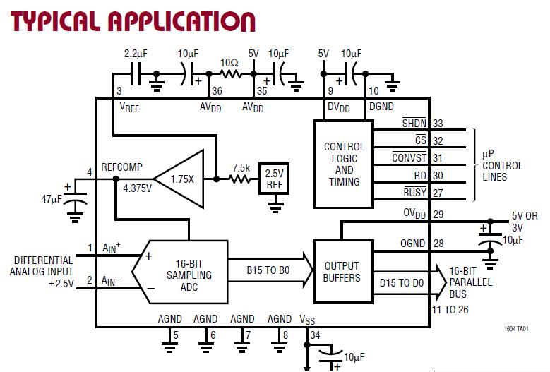
Product Summary
The LTC1604CG#TR is a 333ksps, 16-bit sampling A/D converter that draws only 220mW from ±5V supplies. This high performance device includes a high dynamic range sample-and-hold, a precision reference and a high speed parallel output. Two digitally selectable power shutdown modes provide power savings for low power systems. The LTC1604CG#TR’s full-scale input range is ±2.5V. Outstanding AC performance includes 90dB S/(N+D) and -100dB THD at a sample rate of 333ksps. The applications of the LTC1604CG#TR include Telecommunications, Digital Signal Processing, Multiplexed Data Acquisition Systems, High Speed Data Acquisition, Spectrum Analysis, Imaging Systems.
Parametrics
LTC1604CG#TR absolute maximum ratings: (1)Supply Voltage (VDD): 6V; (2)Negative Supply Voltage (VSS): -6V; (3)Total Supply Voltage (VDD to VSS): 12V; (4)Analog Input Voltage: (VSS -0.3V) to (VDD + 0.3V); (5)VREF Voltage (Note 4): -0.3V to (VDD + 0.3V); (6)REFCOMP Voltage (Note 4): -0.3V to (VDD + 0.3V); (7)Digital Input Voltage (Note 4): -0.3V to 10V; (8)Digital Output Voltage: -0.3V to (VDD + 0.3V); (9)Power Dissipation: 500mW; (10)Operating Temperature Range: 0℃ to 70℃; (11)Storage Temperature Range: -65℃ to 150℃; (12)Lead Temperature (Soldering, 10 sec): 300℃.
Features
LTC1604CG#TR features: (1)A Complete, 333ksps 16-Bit ADC; (2)90dB S/(N+D) and –100dB THD (Typ); (3)Power Dissipation: 220mW (Typ); (4)No Pipeline Delay; (5)No Missing Codes over Temperature; (6)Nap (7mW) and Sleep (10mW) Shutdown Modes; (7)Operates with Internal 15ppm/℃ Reference or External Reference; (8)True Differential Inputs Reject Common Mode Noise; (9)5MHz Full Power Bandwidth; (10)±2.5V Bipolar Input Range; (11)36-Pin SSOP Package.
Diagrams

| Image | Part No | Mfg | Description | ![]() |
Pricing (USD) |
Quantity | ||||||
|---|---|---|---|---|---|---|---|---|---|---|---|---|
![]() |
![]() LTC1604CG#TR |
![]() |
![]() IC ADC 16BIT SAMPL SHTDWN 36SSOP |
![]() Data Sheet |
![]()
|
|
||||||
![]() |
![]() LTC1604CG#TRPBF |
![]() |
![]() IC A/D CONV 16BIT SAMPLNG 36SSOP |
![]() Data Sheet |
![]()
|
|
||||||
(Hong Kong)









