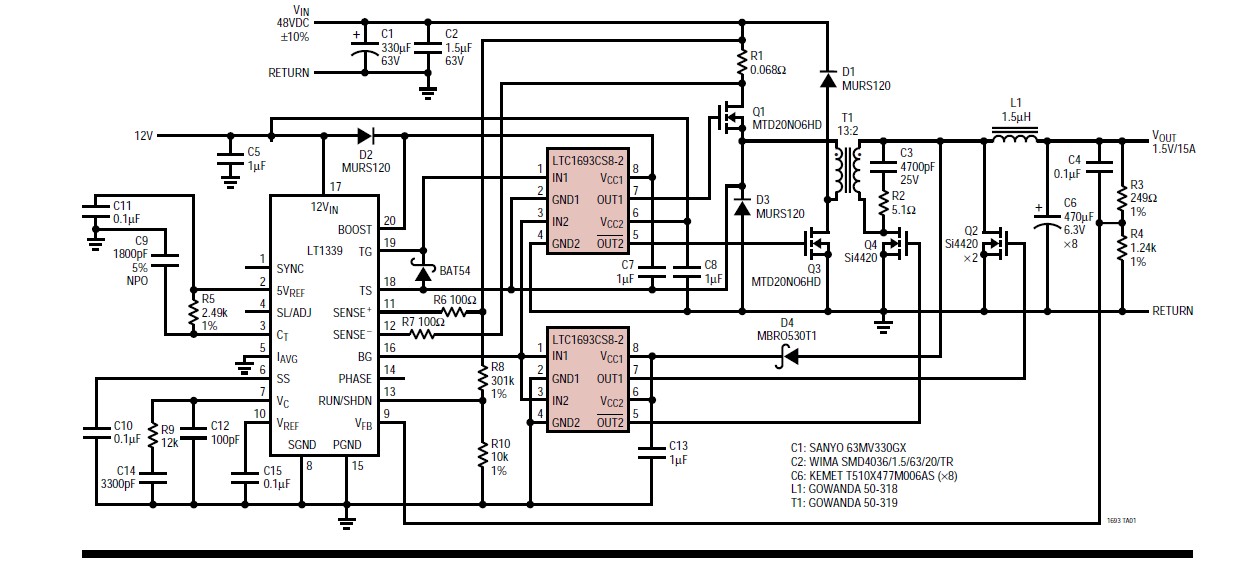
Product Summary
The LTC1693-2CS8#TR is a high speed single/dual mosfet driver. The 1.5A peak output current reduces switching losses in MOSFETs with high gate capacitance. The LTC1693-2CS8#TR contains two noninverting drivers. The LTC1693-2CS8#TR contains one noninverting and one inverting driver. The LTC1693-2CS8#TR is electrically isolated and independent. The LTC1693-2CS8#TR is a single driver with an output polarity select pin. The LTC1693-2CS8#TR has VCC independent CMOS input thresholds with 1.2V of typical hysteresis. The LTC1693-2CS8#TR can level-shift the input logic signal up or down to the rail-torail VCC drive for the external MOSFET. Applications are Power Supplies, High/Low Side Drivers, Motor/Relay Control, Line Drivers, Charge Pumps.
Parametrics
LTC1693-2CS8#TR absolute maximum ratings: (1)Supply Voltage (VCC): 14V; (2)Inputs (IN, PHASE): –0.3V to 14V; (3)Driver Output : – 0.3V to VCC + 0.3V; (4)GND1 to GND : ±100V; (5)Junction Temperature : 150℃; (6)Operating Ambient Temperature Range : 0℃ to 70℃; (7)Storage Temperature Range : –65℃ to 150℃; (8)Lead Temperature (Soldering, 10 sec): 300℃.
Features
LTC1693-2CS8#TR features: (1)Dual MOSFET Drivers iSO-8 Package or Single MOSFET Driver iMSOP Package; (2)1GW Electrical IsolatioBetweethe Dual Drivers Permits High/Low Side Gate Drive; (3)1.5A Peak Output Current; (4)16ns Rise/Fall Times at VCC = 12V, CL = 1nF; (5)Wide VCC Range: 4.5V to 13.2V; (6)CMOS Compatible Inputs with Hysteresis, Input Thresholds are Independent of VCC; (7)Driver Input CaBe DriveAbove VCC; (8)Undervoltage Lockout; (9)Thermal Shutdown.
Diagrams

| Image | Part No | Mfg | Description | ![]() |
Pricing (USD) |
Quantity | ||||||
|---|---|---|---|---|---|---|---|---|---|---|---|---|
![]() |
![]() LTC1693-2CS8#TR |
![]() |
![]() IC DRIVR MOSF DUAL N-CH HS 8SOIC |
![]() Data Sheet |
![]()
|
|
||||||
![]() |
![]() LTC1693-2CS8#TRPBF |
![]() |
![]() IC MOSFET DVR N-CH DUAL 8-SOIC |
![]() Data Sheet |
![]()
|
|
||||||
(Hong Kong)









