Product Summary
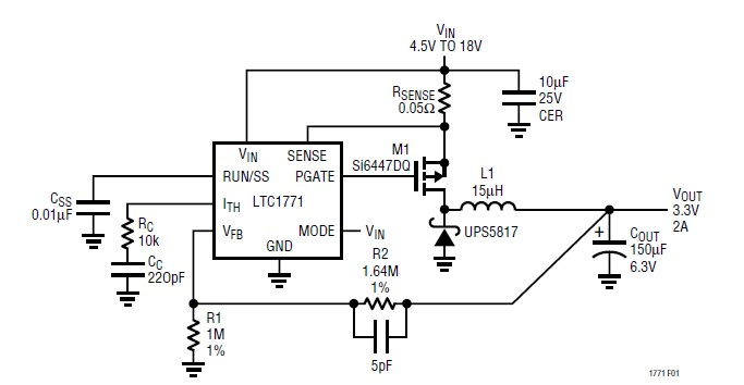
The LTC1771EMS8#TR is a high efficiency current mode stepdown DC/DC controller that draws as little as 10mA DC supply current to regulate the output at no load while maintaining high efficiency for loads up to several amps. The LTC1771EMS8#TR drives an external P-channel power MOSFET using a current mode, constant off-time architecture. An external sense resistor is used to program the operating current level. Current mode control provides short-circuit protection, excellent transient response and controlled start-up behavior. Burst Mode operation enables the LTC1771EMS8#TR to maintain high efficiency down to extremely low currents. Shutdown mode further reduces the supply current to a mere 2mA. For low noise applications, Burst Mode operation can be easily disabled with the MODE pin. Applications are cellular telephones and wireless modems, 1- to 4-cell lithium-ion-powered applications, portable instruments, battery-powered equipment, battery chargers, scanners.
Parametrics
LTC1771EMS8#TR absolute maximum ratings: (1)Input Supply Voltage (VIN): – 0.3V to 20V; (2)Peak Driver Output Current < 10ms (PGATE): 1A; (3)RUN/SS Voltage : –0.3V to (VIN + 0.3V); (4)MODE Voltage : – 0.3V to 20V; (5)ITH, VFB Voltage : – 0.3V to 5V; (6)SENSE Voltage (VIN > 12V): (VIN – 12V)to (VIN + 0.3V); (7)SENSE Voltage (VIN £ 12V): –0.3V to (VIN + 0.3V); (8)Junction Temperature: 125℃; (9)Operating Temperature Range: –40℃ to 85℃; (10)Storage Temperature Range : –65℃ to 150℃; (11)Lead Temperature (Soldering, 10 sec): 300℃.
Features
LTC1771EMS8#TR features: (1)Very Low Standby Current: 10mA; (2)Available iSpace-Saving 8-Lead MSOP Package; (3)High Output Currents; (4)Wide VIN Range: 2.8V to 20V Operation; (5)VOUT Range: 1.23V to 18V; (6)High Efficiency: Over 93% Possible; (7)±2% Output Accuracy; (8)Very Low Dropout Operation: 100% Duty Cycle; (9)Current Mode Operatiofor Excellent Line and Load Transient Response; (10)Defeatable Burst ModeTM Operation; (11)Short-Circuit Protected; (12)Optional Programmable Soft-Start; (13)Micropower Shutdown: IQ = 2mA.
Diagrams

| Image | Part No | Mfg | Description | ![]() |
Pricing (USD) |
Quantity | ||||||
|---|---|---|---|---|---|---|---|---|---|---|---|---|
![]() |
![]() LTC1771EMS8#TR |
![]() |
![]() IC REG CTRLR BUCK PWM CM 8-MSOP |
![]() Data Sheet |
![]()
|
|
||||||
![]() |
![]() LTC1771EMS8#TRPBF |
![]() |
![]() IC REG CTRLR BUCK PWM CM 8-MSOP |
![]() Data Sheet |
![]()
|
|
||||||
(Hong Kong)









