Product Summary
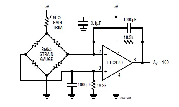
The LTC2050HVCS8#TR is a low drift operational amplifier available in the 5- or 6-lead SOT-23 and SO-8 packages. The LTC2050HVCS8#TR operates from a single 2.7V supply while still supporting 5V applications. The power consumption is 800mA and the versions in the 6-lead SOT-23 and SO-8 packages offer power shutdown (active low). Applications are thermocouple amplifiers, electronic scales, medical instrumentation, straigauge amplifiers, high resolutiodata acquisition, DC accurate rc active filters.
Parametrics
LTC2050HVCS8#TR absolute maximum ratings: (1)Total Supply Voltage (V+ to V –): 7V; (2)Input Voltage : (V + + 0.3V)to (V – – 0.3V); (3)Output Short-Circuit Duration : Indefinite; (4)Operating Temperature Range : –40℃ to 85℃; (5)Specified Temperature Range: –40℃ to 85℃; (6)Storage Temperature Range: – 65℃ to 150℃; (7)Lead Temperature (Soldering, 10 sec): 300℃.
Features
LTC2050HVCS8#TR features: (1)SOT-23 Package; (2)Maximum Offset Voltage of 3mV; (3)Maximum Offset Voltage Drift of 30nV/℃; (4)Noise: 1.5mVP-P (0.1Hz to 10Hz Typ); (5)Voltage Gain: 140dB (Typ); (6)PSRR: 130dB (Typ); (7)CMRR: 130dB (Typ); (8)Supply Current: 0.8mA (Typ); (9)Single Supply Operation: 2.7V to 6V; (10)Extended CommoMode Input Range; (11)Output Swings Rail-to-Rail; (12)Overload Recovery Time: 2ms (Typ).
Diagrams

| Image | Part No | Mfg | Description | ![]() |
Pricing (USD) |
Quantity | ||||||
|---|---|---|---|---|---|---|---|---|---|---|---|---|
![]() |
![]() LTC2050HVCS8#TR |
![]() |
![]() IC OPAMP ZERO-DRIFT 8-SOIC |
![]() Data Sheet |
![]()
|
|
||||||
![]() |
![]() LTC2050HVCS8#TRPBF |
![]() |
![]() IC OPAMP ZERO-DRIFT 8-SOIC |
![]() Data Sheet |
![]()
|
|
||||||
(Hong Kong)









