Product Summary
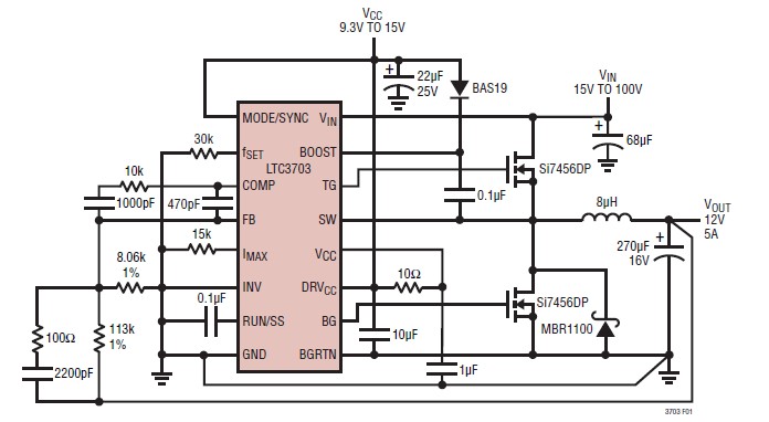
The LTC3703EGN#TR is a synchronous step-down switching regulator controller that can directly step down voltages from up to 100V, making it ideal for telecom and automotive applications. The LTC3703EGN#TR external N-channel MOSFETs using a constant frequency (up to 600kHz), voltage mode architecture. The applications of the LTC3703EGN#TR are (1)48V telecom and base station power supplies; (2)networking equipment, servers; (3)automotive and industrial control.
Parametrics
LTC3703EGN#TR absolute maximum ratings: (1)supply voltages vcc, drvcc : –0.3v to 15v; (2)(drvcc – bgrtn), (boost – sw): –0.3v to 15v; (3)boost: –0.3v to 115v; (4)bgrtn: –5v to 0v; (5)vin voltage: –0.3v to 100v; (6)sw voltage (note 10): –1v to 100v; (7)run/ss voltage: –0.3v to 5v; (8)mode/sync, inv voltages: –0.3v to 15v; (9)fset, fb, imax voltages: –0.3v to 3v; (10)peak output current <10μs bg,tg: 5A; (11)operating temperature range: –40°c to 85°c; (12)junction temperature: 125°c; (13)storage temperature range: –65°c to 150°c; (14)lead temperature (soldering, 10 sec.): 300°c.
Features
LTC3703EGN#TR features: (1)High Voltage Operation: Up to 100V; (2)Large 1Ω Gate Drivers; (3)No Current Sense Resistor Required; (4)Step-Up or Step-DowDC/DC Converter; (5)Dual N-Channel MOSFET Synchronous Drive; (6)Excellent Line and Load Transient Response; (7)Programmable Constant Frequency: 100kHz to 600kHz; (8)±1% Reference Accuracy; (9)Synchronizable up to 600kHz; (10)Selectable Pulse-Skip Mode Operation; (11)Low ShutdowCurrent: 50μA Typ; (12)Programmable Current Limit; (13)Undervoltage Lockout; (14)Programmable Soft-Start; (15)16-PiNarrow SSOP and 28-PiSSOP Packag.
Diagrams

| Image | Part No | Mfg | Description | ![]() |
Pricing (USD) |
Quantity | ||||||
|---|---|---|---|---|---|---|---|---|---|---|---|---|
![]() |
![]() LTC3703EGN#TR |
![]() |
![]() IC REG CTRLR BST PWM VM 16-SSOP |
![]() Data Sheet |
![]()
|
|
||||||
![]() |
![]() LTC3703EGN#TRPBF |
![]() |
![]() IC REG CTRLR BST PWM VM 16-SSOP |
![]() Data Sheet |
![]()
|
|
||||||
(Hong Kong)









