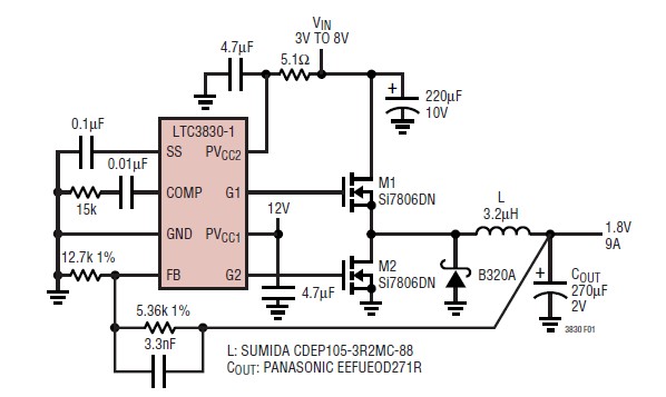
Product Summary
The LTC3830EGN#TR is a high power, high efficiency switching regulator controller optimized for 3.3V-5V to 1.xV-3.xV step-down applications. A precision internal reference and feedback system provide ±1% output regulation over temperature, load current and line voltage variations. The LTC3830EGN#TR uses a synchronous switching architecture with N-channel MOSFETs. Additionally, the chip senses output current through the drain-source resistance of the upper N-channel FET, providing an adjustable current limit without a current sense resistor. The applications of the LTC3830EGN#TR are (1)CPU power supplies; (2)multiple logic supply generator; (3)distributed power applications; (4)high efficiency power conversion.
Parametrics
LTC3830EGN#TR absolute maximum ratings: (1)Supply Voltage VCC : 9V, PVCC1,2 : 14V; (2)Input Voltage IFB, IMAX : –0.3V to 14V; (3)SENSE+, SENSE–, FB, SHDN, FREQSET: –0.3V to VCC + 0.3V; (4)Junction Temperature: 125°C; (5)Operating Temperature Range: –40°C to 85°C; (6)Storage Temperature Range: –65°C to 150°C; (7)Lead Temperature (Soldering, 10 sec): 300°C.
Features
LTC3830EGN#TR features: (1)High Power Switching Regulator Controller for 3.3V-5V to 1.xV-3.xV Step-DowApplications; (2)No Current Sense Resistor Required; (3)Low Input Supply Voltage Range: 3V to 8V; (4)Maximum Duty Cycle >91% Over Temperature; (5)All N-Channel External MOSFETs; (6)Excellent Output Regulation: ±1% Over Line, Load and Temperature Variations; (7)High Efficiency: Over 95% Possible; (8)Adjustable or Fixed 3.3V Output (16-PiVersion); (9)Programmable Fixed Frequency Operation: 100kHz to 500kHz; (10)External Clock Synchronization; (11)Soft-Start (Some Versions); (12)Low ShutdowCurrent: <10mA; (13)Overtemperature Protection; (14)Available iS8, S16 and SSOP-16 Packages.
Diagrams

| Image | Part No | Mfg | Description | ![]() |
Pricing (USD) |
Quantity | ||||||
|---|---|---|---|---|---|---|---|---|---|---|---|---|
![]() |
![]() LTC3830EGN#TR |
![]() |
![]() IC REG CTRLR BUCK PWM VM 16-SSOP |
![]() Data Sheet |
![]()
|
|
||||||
![]() |
![]() LTC3830EGN#TRPBF |
![]() |
![]() IC REG CTRLR BUCK PWM VM 16-SSOP |
![]() Data Sheet |
![]()
|
|
||||||
(Hong Kong)









