Product Summary
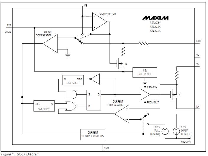
The MAX764CSA+T is an inverting switching regulator. It is highly efficient over a wide range of load currents, delivering up to 1.5W. A unique, current-limited, pulse-frequency-modulated (PFM) control scheme combines the benefits of traditional PFM converters with the benefits of pulse-width-modulated (PWM) converters. Like PWM converters, the MAX764CSA+T is highly efficient at heavy loads. Yet because they are PFM devices, the MAX764CSA+T use less than 120μA of supply current (vs.2mA to 10mA for a PWM device). The applications of the MAX764CSA+T include LCD-Bias Generators, Portable Instruments, LAN Adapters, Remote Data-Acquisition Systems and Battery-Powered Applications.
Parametrics
MAX764CSA+T absolute maximum ratings: (1)V+ to GND: -0.3V to +17V; (2)OUT to GND: +0.5V to -17V; (3)Maximum Differential (V+ to OUT): +21V; (4)REF, SHDN, FB to GND: -0.3V to (V+ + 0.3V); (5)LX to V+: +0.3V to -21V; (6)LX Peak Current: 1.5A; (7)Continuous Power Dissipation: 727mW; (8)Operating Temperature Ranges: 0 to +70℃; (9)Maximum Junction Temperatures: +150℃; (10)Storage Temperature Range: -65 to +160℃; (11)Lead Temperature (soldering, 10sec): +300℃.
Features
MAX764CSA+T features: (1)High Efficiency for a Wide Range of Load Currents; (2)250mA Output Current; (3)120μA Max Supply Current; (4)5μA Max Shutdown Current; (5)3V to 16V Input Voltage Range; (6)-5V or Adjustable Output from -1V to -16V; (7)Current-Limited PFM Control Scheme; (8)300kHz Switching Frequency; (9)Internal, P-Channel Power MOSFET.
Diagrams

| Image | Part No | Mfg | Description | ![]() |
Pricing (USD) |
Quantity | ||||||||||||
|---|---|---|---|---|---|---|---|---|---|---|---|---|---|---|---|---|---|---|
![]() |
![]() MAX764CSA+T |
![]() Maxim Integrated Products |
![]() DC/DC Switching Regulators 5/12/15/AdjV DC/DC Inverter |
![]() Data Sheet |
![]()
|
|
||||||||||||
| Image | Part No | Mfg | Description | ![]() |
Pricing (USD) |
Quantity | ||||||||||||
![]() |
![]() MAX700 |
![]() Other |
![]() |
![]() Data Sheet |
![]() Negotiable |
|
||||||||||||
![]() |
![]() MAX7000 |
![]() Other |
![]() |
![]() Data Sheet |
![]() Negotiable |
|
||||||||||||
![]() |
![]() MAX7000A |
![]() Other |
![]() |
![]() Data Sheet |
![]() Negotiable |
|
||||||||||||
![]() |
![]() MAX700CPA |
![]() Maxim Integrated Products |
![]() Supervisory Circuits Integrated Circuits (ICs) |
![]() Data Sheet |
![]() Negotiable |
|
||||||||||||
![]() |
![]() MAX700CPA+ |
![]() Maxim Integrated Products |
![]() Supervisory Circuits Power-Supply Monitor w/Reset |
![]() Data Sheet |
![]()
|
|
||||||||||||
![]() |
![]() MAX700CSA-T |
![]() Maxim Integrated Products |
![]() Supervisory Circuits |
![]() Data Sheet |
![]() Negotiable |
|
||||||||||||
(Hong Kong)










