Product Summary
The MIC38HC42BM is a fixed frequency current mode PWM controller with 1A drive current capability. Micrel BiCMOS devices are pin compatible with 384x bipolar devices. The MIC38HC42BM high output drive, with fast rise and fall times, combined with low startup current make it an ideal PWM controller where high efficiency is required. Undervoltage lockout circuitry allows the 42 and 44 versions to start up at 14.5V and operate down to 9V, and the 43 and 45 versions start at 8.4V with operation down to 7.6V. All versions operate up to 20V. The MIC38HC42BM applications are: (1)Current-mode, off-line, switched-mode power supplies; (2)Current-mode, dc-to-dc converters.; (3)Step-down buck regulators; (4)Step-up boost regulators; (5)Flyback, isolated regulators; (6)Forward converters; (7)Synchronous FET converters.
Parametrics
MIC38HC42BM absolute maximum ratings: (1)Supply Voltage (VDD), Note 6 : 20V; (2)Switch Supply Voltage (VD): 20V; (3)Current Sense Voltage (VISNS): -0.3V to 5.5V; (4)Feedback Voltage (VFB): -0.3V to 5.5V; (5)Output Current, 38HC42/3/4/5 (IOUT): 1A.
Features
MIC38HC42BM features: (1)High-performance, low-power BiCMOS Process; (2)Ultralow start-up current (50uA typical); (3)Low operating current (4mA typical); (4)High output drive (1A peak current, HC version); (5)CMOS outputs with rail-to-rail swing; (6)Current-mode operation up to 500kHz; (7)Trimmed 5V bandgap reference; (8)Pin-for-pin compatible with UC3842/3843/3844/3845(A); (9)Trimmed oscillator discharge current; (10)UVLO with hysteresis; (11)Low cross-conduction currents.
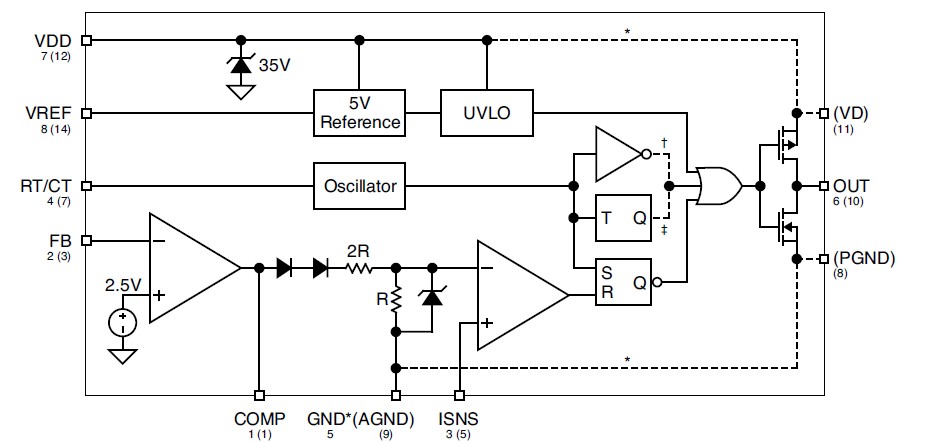
Diagrams

| Image | Part No | Mfg | Description | ![]() |
Pricing (USD) |
Quantity | ||||
|---|---|---|---|---|---|---|---|---|---|---|
![]() |
![]() MIC38HC42BM |
![]() |
![]() IC REG CTRLR BST FLYBK ISO 8SOIC |
![]() Data Sheet |
![]() Negotiable |
|
||||
![]() |
![]() MIC38HC42BM TR |
![]() |
![]() IC REG CTRLR BST FLYBK ISO 8SOIC |
![]() Data Sheet |
![]() Negotiable |
|
||||
(Hong Kong)









