Product Summary
The NCP1396ADR2G is a high performance resonant mode controller featuring high-voltage driver. The NCP1396ADR2G offers everything needed to build a reliable and rugged resonant mode power supply. Its unique architecture includes a 500 kHz Voltage Controlled Oscillator whose control mode brings flexibility when an ORing function is a necessity, e.g. in multiple feedback paths implementations. Thanks to its proprietary high--voltage technology, the controller welcomes a bootstrapped MOSFET driver for half--bridge applications accepting bulk voltages up to 600 V. The applications of the NCP1396ADR2G include Flat Panel Display Power Converters, High Power AC/DC Adapters for Notebooks, Industrial and Medical Power Sources, Offline Battery Chargers.
Parametrics
NCP1396ADR2G absolute maximum ratings: (1)High Voltage bridge pin, pin 14, VBRIDGE: -1 to 600 V; (2)Floating supply voltage, VBOOT-VBRIDGE: 0 to 20 V; (3)High side output voltage, VDRV_HI: VBRIDGE -0.3 to VBOOT +0.3V; (4)Low side output voltage, VDRV_LO: -0.3 to VCC + 0.3 V; (5)Allowable output slew rate, dVBRIDGE/dt: 50 V/ns; (6)Power Supply voltage, pin 12, VCC: 20 V; (7)Maximum voltage, all pins: -0.3 to 10 V; (8)Thermal Resistance - Junction-to-Air, SOIC version, RθJA: 130℃/W; (9)Operating Junction Temperature Range, TJ: -40 to +125℃; (10)Maximum Junction Temperature, TJMAX: +150℃; (11)Storage Temperature Range, TSTG: -60 to +150℃; (12)ESD Capability, Human Body Model: 2 kV; (13)ESD Capability, Machine Model: 200V.
Features
NCP1396ADR2G features: (1)High--frequency Operation from 50 kHz up to 500 kHz; (2)600 V High--Voltage Floating Driver; (3)Selectable Minimum Switching Frequency with ±3% Accuracy; (4)Adjustable Deadtime from 100 ns to 2 ms.; (5)Startup Sequence via an Adjustable Soft--start; (6)Brown--out Protection for a Simpler PFC Association; (7)Latched Input for Severe Fault Conditions, e.g. Over Temperature or OVP; (8)Timer--based Input with Auto--recovery Operation for Delayed Event Reaction; (9)Enable Input for Immediate Event Reaction or Simple ON/OFF Control; (10)VCC Operation up to 20 V; (11)Low Startup Current of 300 mA; (12)1 A / 0.5 A Peak Current Sink / Source Drive Capability; (13)Common Collector Optocoupler Connection for Easier ORing; (14)Internal Temperature Shutdown; (15)B Version features 10 V VCC Startup Threshold; (16)These are Pb--Free Devices.
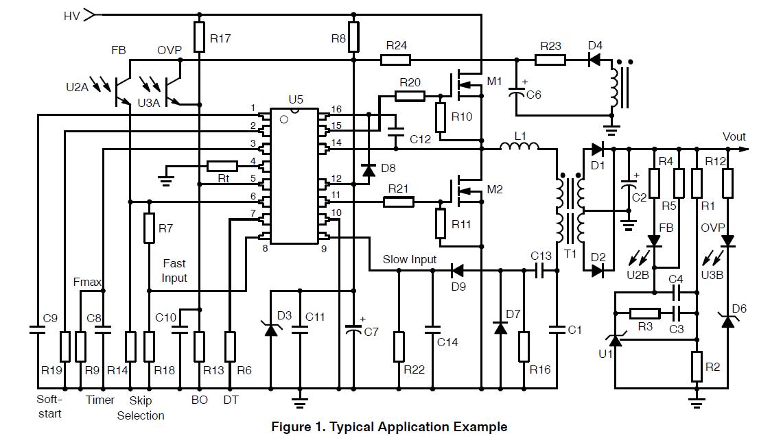
Diagrams

| Image | Part No | Mfg | Description | ![]() |
Pricing (USD) |
Quantity | ||||||||||||
|---|---|---|---|---|---|---|---|---|---|---|---|---|---|---|---|---|---|---|
![]() |
![]() NCP1396ADR2G |
![]() ON Semiconductor |
![]() Other Power Management RESONANT MODE CTRLR DIODE 3.3V |
![]() Data Sheet |
![]()
|
|
||||||||||||
| Image | Part No | Mfg | Description | ![]() |
Pricing (USD) |
Quantity | ||||||||||||
![]() |
![]() NCP100 |
![]() Other |
![]() |
![]() Data Sheet |
![]() Negotiable |
|
||||||||||||
![]() |
![]() NCP1000 |
![]() Other |
![]() |
![]() Data Sheet |
![]() Negotiable |
|
||||||||||||
![]() |
![]() NCP1000P |
![]() ON Semiconductor |
![]() Other Power Management 700V 500mA Switching |
![]() Data Sheet |
![]() Negotiable |
|
||||||||||||
![]() |
![]() NCP1000PG |
![]() ON Semiconductor |
![]() Other Power Management 700V 500mA Switching w/OVP and Zero Duty |
![]() Data Sheet |
![]() Negotiable |
|
||||||||||||
![]() |
![]() NCP1001 |
![]() Other |
![]() |
![]() Data Sheet |
![]() Negotiable |
|
||||||||||||
![]() |
![]() NCP1001P |
![]() ON Semiconductor |
![]() Other Power Management 700V 500mA Switching |
![]() Data Sheet |
![]() Negotiable |
|
||||||||||||
(Hong Kong)










