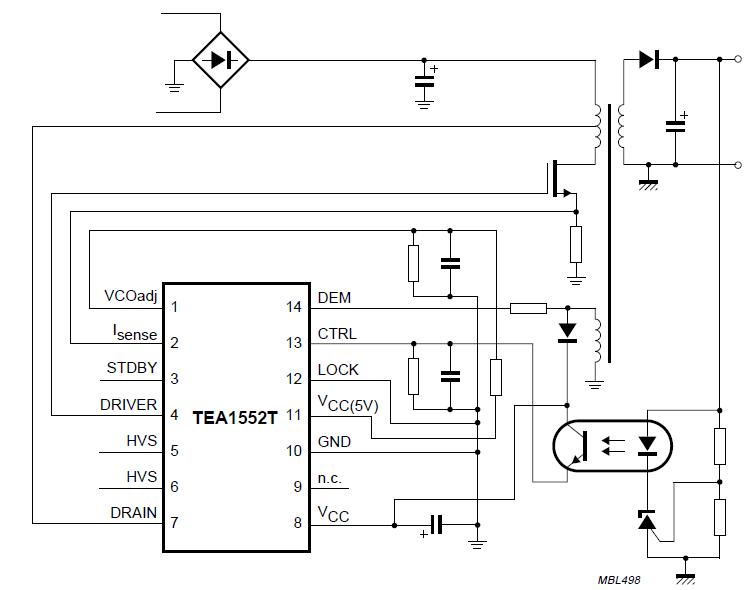
Product Summary
The TEA1552T/N1 is a second generation of green Switched Mode Power Supply (SMPS) control IC, operating directly from the rectified universal mains. A high level of integration leads to a cost effective power supply with a very low number of external components. The special built-in green functions allow the efficiency to be optimum at all power levels. This holds for quasi-resonant operation at high power levels, as well as fixed frequency operation with valley switching at medium power levels. At low power (standby) levels, the TEA1552T/N1 operates at reduced frequency and with valley detection. The applications of the TEA1552T/N1 include adapters and chargers (e.g. for laptops, camcorders and printers) and all applications that demand an efficient and cost-effective solution up to 250 W.
Parametrics
TEA1552T/N1 absolute maximum ratings: (1)voltage on pin VCOadj continuous, VVCOadj: -0.4 to +5 V; (2)voltage on pin Isense current limited, Vsense: -0.4V; (3)voltage on pin DRAIN, VDRAIN: -0.4 to +650 V; (4)supply voltage continuous, VCC: -0.4 to +20 V; (5)voltage on pin LOCK continuous, VLOCK: -0.4 to +7 V; (6)voltage on pin CTRL, VCTRL: -0.4 to +5 V; (7)voltage on pin DEM current limited, VDEM: -0.4V; (8)current on pin Isense, Isense: -1 to +10 mA; (9)current on pin STDBY, ISTDBY/: -1mA; (10)current on pin DRIVER d < 10%, IDRIVER: -0.8 to +2 A; (11)current on pin DRAIN, IDRAIN: +5 mA; (12)current on pin VCC(5V), ICC(5V): -1 to 0 mA; (13)current on pin CTRL, ICTRL: +5 mA; (14)current on pin DEM, IDEM: -250 to +250 mA; (15)total power dissipation Tamb < 70℃, Ptot: 0.75 W; (16)storage temperature, Tstg: -55 to +150℃; (17)junction temperature, Tj: -20 to +145℃.
Features
TEA1552T/N1 features: (1)Universal mains supply operation (70 to 276 V AC); (2)High level of integration, giving a very low external component count; (3)Valley or zero voltage switching for minimum switching losses; (4)Efficient quasi-resonant operation at high power levels; (5)Frequency reduction at low power standby for improved system efficiency (<3 W); (6)Cycle skipping mode at very low loads. Pi < 300 mW at no-load operation for a typical adapter application; (7)On-chip start-up current source; (8)Standby indication pin to indicate low output power consumption.
Diagrams

| Image | Part No | Mfg | Description | ![]() |
Pricing (USD) |
Quantity | ||||||||||||
|---|---|---|---|---|---|---|---|---|---|---|---|---|---|---|---|---|---|---|
![]() |
![]() TEA1552T/N1,118 |
![]() NXP Semiconductors |
![]() AC/DC Switching Converters GREENCHIP II SMPS CONTROL IC |
![]() Data Sheet |
![]() Negotiable |
|
||||||||||||
![]() |
![]() TEA1552T/N1,518 |
![]() NXP Semiconductors |
![]() DC/DC Switching Controllers GRNCHIP2 SMPS CNTRLR |
![]() Data Sheet |
![]()
|
|
||||||||||||
(Hong Kong)









