Product Summary
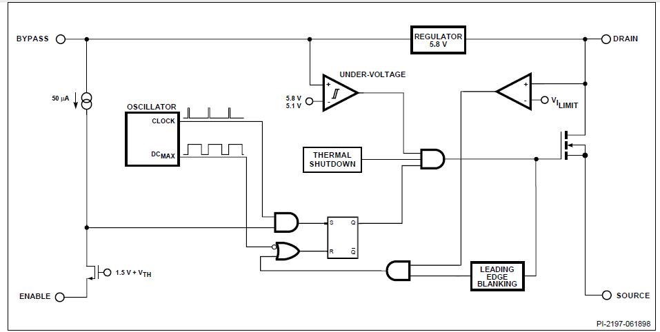
The TNY254PN is a member of the TinySwitch family. It is an Energy Efficient, Low Power Off-line Switcher, which uses a breakthrough design to provide the lowest cost, high efficiency, off-line switcher solution in the 0 to 10 W range. The device integrates a 700 V power MOSFET, oscillator, high voltage switched current source, current limit and thermal shutdown circuitry. The TNY254PN starts-up and runs on power derived from the DRAIN voltage, eliminating the need for a transformer bias winding and the associated circuitry. And yet, it consumes only about 80 mW at no load, from 265 VAC input. A simple ON/OFF control scheme also eliminates the need for loop compensation. The TNY254PN switches at 44 kHz to minimize EMI and to allow a simple snubber clamp to limit DRAIN spike.
Parametrics
TNY254PN absolute maximum ratings: (1)DRAIN Voltage: - 0.3 V to 700 V; (2)Peak DRAIN Current: 400 mA; (3)ENABLE Voltage: - 0.3 V to 9 V; (4)ENABLE Current: 100 mA; (5)BYPASS Voltage: -0.3 V to 9 V; (6)Storage Temperature: -65 to 150℃; (7)Operating Junction Temperature: -40 to 150℃; (8)Lead Temperature: 260℃; (9)Thermal Impedance (θJA): 70℃/W, 55℃/W; (10)Thermal Impedance (θJC): 11℃/W.
Features
TNY254PN features: (1)Lowest Cost, Low Power Switcher Solution; (2)Lower cost than RCC, discrete PWM and other integrated/hybrid solutions; (3)Cost effective replacement for bulky linear adapters; (4)Lowest component count; (5)Simple ON/OFF control ?no loop compensation devices; (6)No bias winding ?simpler, lower cost transformer; (7)Allows simple RC type EMI filter for up to 2 W from universal input or 4 W from 115 VAC input; (8)Extremely Energy Efficient; (9)Consumes only 30/60 mW at 115/230 VAC with no load; (10)Meets Blue Angel, Energy Star, Energy 2000 and 200 mW European cell phone requirements for standby; (11)Saves $1 to $4 per year in energy costs (at $0.12/kWHr) compared to bulky linear adapters; (12)Ideal for cellular phone chargers, standby power supplies for PC, TV and VCR, utility meters, and cordless phones; (13)High Performance at Low Cost; (14)High voltage powered ?ideal for charger applications; (15)Very high loop bandwidth provides excellent transient response and fast turn on with practically no overshoot; (16)Current limit operation rejects line frequency ripple; (17)Glitch free output when input is removed; (18)Built-in current limit and thermal protection; (19)44 kHz operation with snubber clamp reduces EMI and video noise in TVs & VCRs; (20)Operates with optocoupler or bias winding feedback.
Diagrams

| Image | Part No | Mfg | Description | ![]() |
Pricing (USD) |
Quantity | ||||||||||||
|---|---|---|---|---|---|---|---|---|---|---|---|---|---|---|---|---|---|---|
![]() |
![]() TNY254PN |
![]() Power Integrations |
![]() AC/DC Switching Converters 4W 85-265 VAC 5W 100/115/230 VAC |
![]() Data Sheet |
![]()
|
|
||||||||||||
| Image | Part No | Mfg | Description | ![]() |
Pricing (USD) |
Quantity | ||||||||||||
![]() |
![]() TNY253 |
![]() Other |
![]() |
![]() Data Sheet |
![]() Negotiable |
|
||||||||||||
![]() |
![]() TNY253G |
![]() Power Integrations |
![]() AC/DC Switching Converters 2W 85-265 VAC 4W 100/115/230 VAC |
![]() Data Sheet |
![]() Negotiable |
|
||||||||||||
![]() |
![]() TNY253GN |
![]() Power Integrations |
![]() AC/DC Switching Converters 2W 85-265 VAC 4W 100/115/230 VAC |
![]() Data Sheet |
![]()
|
|
||||||||||||
![]() |
![]() TNY253GN-TL |
![]() Power Integrations |
![]() AC/DC Switching Converters 2W 85-265 VAC 4W 100/115/230 VAC |
![]() Data Sheet |
![]()
|
|
||||||||||||
![]() |
![]() TNY253G-TL |
![]() Power Integrations |
![]() AC/DC Switching Converters 2W 85-265 VAC 4W 100/115/230 VAC |
![]() Data Sheet |
![]() Negotiable |
|
||||||||||||
![]() |
![]() TNY253P |
![]() Power Integrations |
![]() AC/DC Switching Converters 2W 85-265 VAC 4W 100/115/230 VAC |
![]() Data Sheet |
![]() Negotiable |
|
||||||||||||
(Hong Kong)










