Product Summary
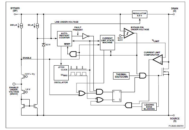
The TNY264GN is a member of the TinySwitch-II family, which integrates a 700 V power MOSFET, oscillator, high voltage switched current source, current limit and thermal shutdown circuitry onto a monolithic device. The start-up and operating power are derived directly from the voltage on the DRAIN pin, eliminating the need for a bias winding and associated circuitry. In addition, the TNY264GN incorporates auto-restart, line undervoltage sense, and frequency jittering. An innovative design minimizes audio frequency components in the simple ON/OFF control scheme to practically eliminate audible noise with standard taped/varnished transformer construction. The fully integrated auto-restart circuit safely limits output power during fault conditions such as output short circuit or open loop, reducing component count and secondary feedback circuitry cost. An optional line sense resistor externally programs a line under-voltage threshold, which eliminates power down glitches caused by the slow discharge of input storage capacitors present in applications such as standby supplies. The operating frequency of 132 kHz is jittered to significantly reduce both the quasi-peak and average EMI, minimizing filtering cost.
Parametrics
TNY264GN absolute maximum ratings: (1)DRAIN Voltage: -0.3 V to 700 V; (2)DRAIN Peak Current: 400 mA; (3)EN/UV Voltage: -0.3 V to 9 V; (4)EN/UV Current: 100 mA; (5)BYPASS Voltage: -0.3 V to 9 V; (6)Storage Temperature: -65℃ to 150℃; (7)Operating Junction Temperature: -40℃ to 150℃; (8)Lead Temperature: 260℃.
Features
TNY264GN features: (1)Fully integrated auto-restart for short circuit and open loop fault protection -saves external component costs; (2)Built-in circuitry practically eliminates audible noise with ordinary dip-varnished transformer; (3)Programmable line under-voltage detect feature prevents power on/off glitches -saves external components; (4)Frequency jittering dramatically reduces EMI (~10 dB); (5)minimizes EMI filter component costs; (6)132 kHz operation reduces transformer size -allows use of EF12.6 or EE13 cores for low cost and small size; (7)Very tight tolerances and negligible temperature variation on key parameters eases design and lowers cost; (8)Lowest component count switcher solution; (9)Expanded scalable device family for low system cost; (10)Lower system cost than RCC, discrete PWM and other integrated/hybrid solutions; (11)Cost effective replacement for bulky regulated linears; (12)Simple ON/OFF control -no loop compensation needed; (13)No bias winding ?simpler, lower cost transformer; (14)Simple design practically eliminates rework in manufacturing; (15)High voltage powered -ideal for charger applications; (16)High bandwidth provides fast turn on with no overshoot; (17)Current limit operation rejects line frequency ripple; (18)Built-in current limit and thermal protection improves safety.
Diagrams

| Image | Part No | Mfg | Description | ![]() |
Pricing (USD) |
Quantity | ||||||||||||
|---|---|---|---|---|---|---|---|---|---|---|---|---|---|---|---|---|---|---|
![]() |
![]() TNY264GN |
![]() Power Integrations |
![]() AC/DC Switching Converters 6W 85-265 VAC 9W/230 VAC |
![]() Data Sheet |
![]()
|
|
||||||||||||
![]() |
![]() TNY264GN-TL |
![]() Power Integrations |
![]() AC/DC Switching Converters 6W 85-265 VAC 9W/230 VAC |
![]() Data Sheet |
![]()
|
|
||||||||||||
(Hong Kong)









