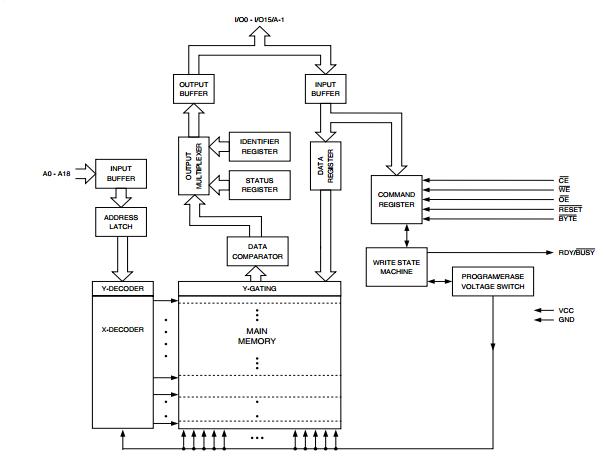
Product Summary
The AT49BV802A-70TU is a 3-Volt only flash memory. It can be read or reprogrammed using a single power supply, making it ideally suited for in-system programming.
Parametrics
AT49BV802A-70TU absolute maximum ratings: (1)temperature under bias: -55 to 125℃; (2)storage temperature: -65 to 150℃; (3)all input voltage: -0.6 to 6.25V; (4)All output voltage: -0.6 to VCC+0.6V.
Features
AT49BV802A-70TU features: (1)single voltage read/write operation: 2.65V to 3.6V; (2)access time-70ns; (3)sector erase architecture; (4)fast sector erase time-100ms; (5)low-power operation.
Diagrams

| Image | Part No | Mfg | Description | ![]() |
Pricing (USD) |
Quantity | ||||
|---|---|---|---|---|---|---|---|---|---|---|
![]() |
![]() AT49BV802A-70TU |
![]() Atmel |
![]() Flash 8M TOP BOOT-PKG- 8M BTTM BOOT |
![]() Data Sheet |
![]() Negotiable |
|
||||
![]() |
![]() AT49BV802A-70TU SL383 |
![]() |
![]() IC FLASH 8MBIT 70NS 48TSOP |
![]() Data Sheet |
![]() Negotiable |
|
||||
(Hong Kong)










