Product Summary
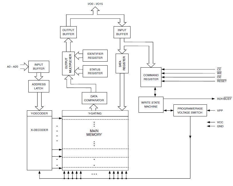
The AT49SV322D-80CU is a 1.8-volt 32-megabit Flash memory organized as 2,097,152 words of 16 bits each. The memory is divided into 71 sectors for erase operations. The device is offered in a 48-lead TSOP and a 48-ball CBGA package. The AT49SV322D-80CU has CE and OE control signals to avoid any bus contention. This device can be read or reprogrammed using a single power supply, making it ideally suited for in-system programming. The AT49SV322D-80CU powers on in the read mode. Command sequences are used to place the device in other operation modes such as program and erase. The device has the capability to protect the data in any sector.
Parametrics
AT49SV322D-80CU absolute maximum ratings: (1)Temperature under Bias: -55℃ to +125℃; (2)Storage Temperature: -65℃ to +150℃; (3)All Input Voltages (including NC Pins) with Respect to Ground: -0.6V to +6.25V; (4)All Output Voltages with Respect to Ground: -0.6V to VCC + 0.6V; (5)Voltage on VPP with Respect to Ground: -0.6V to + 9.5V.
Features
AT49SV322D-80CU features: (1)Single Voltage Read/Write Operation: 1.65V to 1.95V; (2)Access Time 80 ns; (3)Sector Erase Architecture; (4)Fast Word Program Time - 10 μs; (5)Fast Sector Erase Time - 100 ms; (6)Suspend/Resume Feature for Erase and Program; (7)Data Polling, Toggle Bit, Ready/Busy for End of Program Detection; (8)VPP Pin for Write Protection and Accelerated Program Operation; (9)RESET Input for Device Initialization; (10)Sector Lockdown Support; (11)TSOP and CBGA Package Options; (12)Top or Bottom Boot Block Configuration Available; (13)128-bit Protection Register; (14)Minimum 100,000 Erase Cycles; (15)Common Flash Interface (CFI).
Diagrams

| Image | Part No | Mfg | Description | ![]() |
Pricing (USD) |
Quantity | ||||||||||||
|---|---|---|---|---|---|---|---|---|---|---|---|---|---|---|---|---|---|---|
![]() |
![]() AT49SV322D-80CU |
![]() Atmel |
![]() Flash 32M 1.8V |
![]() Data Sheet |
![]() Negotiable |
|
||||||||||||
| Image | Part No | Mfg | Description | ![]() |
Pricing (USD) |
Quantity | ||||||||||||
![]() |
![]() AT490JB |
![]() NKK Switches |
![]() Switch Hardware RND CLR/WH CAP LED |
![]() Data Sheet |
![]() Negotiable |
|
||||||||||||
![]() |
![]() AT490JC |
![]() NKK Switches |
![]() Switch Hardware RND CLR/RED CAP LED |
![]() Data Sheet |
![]() Negotiable |
|
||||||||||||
![]() |
![]() AT490JD |
![]() NKK Switches |
![]() Switch Hardware RND CLR/AMBR CAP LED |
![]() Data Sheet |
![]() Negotiable |
|
||||||||||||
![]() |
![]() AT490JF |
![]() NKK Switches |
![]() Switch Hardware RND CLR/GRN CAP LED |
![]() Data Sheet |
![]() Negotiable |
|
||||||||||||
![]() |
![]() AT494 |
![]() NKK Switches |
![]() Switch Hardware PROTECTIVE GUARD KB |
![]() Data Sheet |
![]()
|
|
||||||||||||
![]() |
![]() AT495 |
![]() NKK Switches |
![]() Switch Hardware DUST COVER KB |
![]() Data Sheet |
![]()
|
|
||||||||||||
(Hong Kong)













