Product Summary
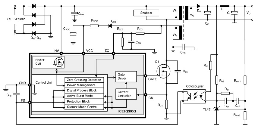
The ICE2QS03G is a quasi-resonant PWM controller optimized for off-line switch power supply applications such as LCD TV, CRT TV and notebook adapter. The digital frequency reduction with decreasing load enables a quasi-resonant operation till very low load. As a result, the overall system efficiency is significantly improved compared to other conventional solutions. The active burst mode operation enables an ultra-low power consumption at standby mode with small and controllable output voltage ripple. Based on the BiCMOS technology, the product has a wide operation range (up to 26V) of IC power supply and lower power consumption. The numerous protection functions give a full protection of the power supply system in failure situations. All of these make the ICE2QS03G an outstanding controller for quasi-resonant flyback converter in the market.
Parametrics
ICE2QS03G absolute maximum ratings: (1)HV Voltage VHV: 500 V; (2)VCC Supply Voltage VVCC: -0.3 to 27 V; (3)FB Voltage VFB: -0.3 to 5.0 V; (4)ZC Voltage VZC: -0.3 to 5.0 V; (5)CS Voltage VCS: -0.3 to 5.0 V; (6)GATE Voltage VOUT: -0.3 to 27 V; (7)Maximum current out from ZC pin IZCMAX: 3 mA; (8)Junction Temperature Tj: -40 to 150 ℃; (9)Storage Temperature TS: -55 to 150 ℃.
Features
ICE2QS03G features: (1)Quasiresonant operation till very low load; (2)Active burst mode operation at light/no load for low standby input power (< 100mW); (3)Digital frequency reduction with decreasing load; (4)Power cell for VCC pre-charging with constant current; (5)Built-in digital soft-start; (6)Foldback correction and cycle-by-cycle peak current limitation; (7)Auto restart mode for VCC Overvoltage protection; (8)Auto restart mode for VCC Undervoltage protection; (9)Auto restart mode for openloop/overload protection; (10)Latch-off mode for adjustable output overvoltage protection; (11)Latch-off mode for Short-winding protection.
Diagrams

| Image | Part No | Mfg | Description | ![]() |
Pricing (USD) |
Quantity | ||||||||||||
|---|---|---|---|---|---|---|---|---|---|---|---|---|---|---|---|---|---|---|
![]() |
![]() ICE2QS03G |
![]() Infineon Technologies |
![]() Primary & Secondary Side PWM Controllers Quasi-Resonant PWM Controller |
![]() Data Sheet |
![]()
|
|
||||||||||||
| Image | Part No | Mfg | Description | ![]() |
Pricing (USD) |
Quantity | ||||||||||||
![]() |
![]() ICE2000 |
![]() Microchip Technology |
![]() Emulators / Simulators ICE 2K Univ Emulator |
![]() Data Sheet |
![]() Negotiable |
|
||||||||||||
![]() |
![]() ICE280Z |
![]() Other |
![]() |
![]() Data Sheet |
![]() Negotiable |
|
||||||||||||
![]() |
![]() ICE2A0165 |
![]() Other |
![]() |
![]() Data Sheet |
![]() Negotiable |
|
||||||||||||
![]() |
![]() ICE2A0265 |
![]() Other |
![]() |
![]() Data Sheet |
![]() Negotiable |
|
||||||||||||
![]() |
![]() ICE2A0365 |
![]() Other |
![]() |
![]() Data Sheet |
![]() Negotiable |
|
||||||||||||
![]() |
![]() ICE2A0565 |
![]() Infineon Technologies |
![]() Primary & Secondary Side PWM Controllers COOLSET IC CUR-MODE PWM CTRLR 650V |
![]() Data Sheet |
![]()
|
|
||||||||||||
(Hong Kong)










