Product Summary
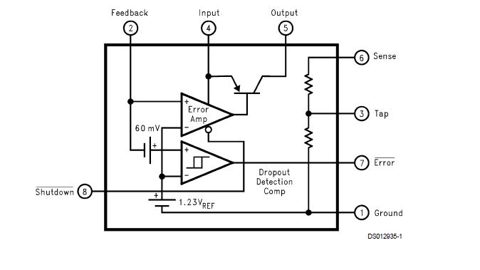
The LP2986AIM-3.3 is a 200 mA precision LDO voltage regulator which offers the designer a higher performance version of the industry standard LP2951. The applications of the LP2986AIM-3.3 include Cellular Phone, Palmtop/Laptop Computer, Camcorder, Personal Stereo, Camera.
Parametrics
LP2986AIM-3.3 absolute maximum ratings: (1)Storage Temperature Range: -65℃ to +150℃; (2)Operating Junction Temperature Range: -40℃ to +125℃; (3)Lead Temperature (Soldering, 5 seconds): 260℃; (4)ESD Rating (Note 2): 2 kV; (5)Power Dissipation (Note 3): Internally Limited; (6)Input Supply Voltage (Survival): -0.3V to +16V.
Features
LP2986AIM-3.3 features: (1)Ultra low dropout voltage; (2)Guaranteed 200 mA output current; (3)SO-8 and mini-SO8 surface mount packages; (4)<1 μA quiescent current when shutdown; (5)Low ground pin current at all loads; (6)0.5% output voltage accuracy (“A” grade); (7)High peak current capability (400 mA typical); (8)Wide supply voltage range (16V max); (9)Overtemperature/overcurrent protection; (10)-40℃ to +125℃ junction temperature range.
Diagrams

| Image | Part No | Mfg | Description | ![]() |
Pricing (USD) |
Quantity | ||||||||||||
|---|---|---|---|---|---|---|---|---|---|---|---|---|---|---|---|---|---|---|
![]() |
![]() LP2986AIM-3.3 |
![]() National Semiconductor (TI) |
![]() Low Dropout (LDO) Regulators |
![]() Data Sheet |
![]()
|
|
||||||||||||
![]() |
![]() LP2986AIM-3.3/NOPB |
![]() National Semiconductor (TI) |
![]() Low Dropout (LDO) Regulators 3.3V 200Ma Micropwr LDO Reg |
![]() Data Sheet |
![]()
|
|
||||||||||||
(Hong Kong)









