Product Summary
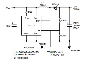
The LT1173CS8#TR is a micropower DC/DC converter. The device requires only three external components to deliver a fixed output of 5V or 12V. Supply voltage ranges from 2.0V to 12V in step-up mode and to 30V in step-down mode. The LT1173CS8#TR functions equally well in step-up, stepdown or inverting applications.
Parametrics
LT1173CS8#TR absolute maximum ratings: (1)Supply voltage: 36V; (2)feedback pin voltage: 5V; (3)sense pin voltage: 36V; (4)maximum switch current: 1.5A; (5)operating temperature range: 0 to 70℃; (6)storage temperature range: -65 to 150℃; (7)lead temperature: 300℃.
Features
LT1173CS8#TR features: (1)Operates at Supply Voltages From 2.0V to 30V; (2)Consumes Only 110µA Supply Current; (3)Works in Step-Up or Step-Down Mode; (4)Only Three External Components Required; (5)Low Battery Detector Comparator On-Chip; (6)User-Adjustable Current Limit.
Diagrams

| Image | Part No | Mfg | Description | ![]() |
Pricing (USD) |
Quantity | ||||||
|---|---|---|---|---|---|---|---|---|---|---|---|---|
![]() |
![]() LT1173CS8#TR |
![]() |
![]() IC REG BUCK BOOST INV ADJ 8SOIC |
![]() Data Sheet |
![]()
|
|
||||||
![]() |
![]() LT1173CS8#TRPBF |
![]() |
![]() IC REG BUCK BOOST INV ADJ 8SOIC |
![]() Data Sheet |
![]()
|
|
||||||
(Hong Kong)









