Product Summary
The LT1307CMS8#TR is a single cell micropower 600kHz PWM DC/DC converter. First in the industry to achieve true current mode PWM performance from a single cell supply, the LT1307CMS8#TR features automatic shifting to power saving Burst Mode operation at light loads. The applications of the LT1307CMS8#TR include Pagers, Cordless Telephones, GPS Receivers, Battery Backup, Portable Electronic Equipment, Glucose Meters, Diagnostic Medical Instrumentation.
Parametrics
LT1307CMS8#TR absolute maximum ratings: (1)SW voltage: 30V; (2)FB voltage: VIN +1V; (3)Current into FB pin: ±1mA; (4)junction temperature: 125℃; (5)operating temperature range: -20 to 70℃; (6)storage temperature range: -65 to 150℃; (7)lead temperature: 300℃.
Features
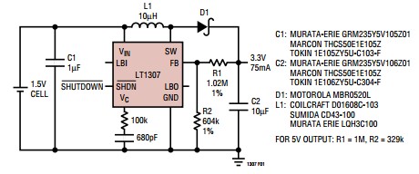
LT1307CMS8#TR features: (1)Operates with VIN as Low as 1V; (2)600kHz Fixed Frequency Operation; (3)Starts into Full Load; (4)Low Shutdown Current: 3µA; (5)Low-Battery Detector; (6)3.3V at 75mA from a Single Cell; (7)Low VCESAT Switch: 295mV at 500mA.
Diagrams

| Image | Part No | Mfg | Description | ![]() |
Pricing (USD) |
Quantity | ||||||
|---|---|---|---|---|---|---|---|---|---|---|---|---|
![]() |
![]() LT1307CMS8#TR |
![]() |
![]() IC REG BOOST 3.3V/5V 0.1A 8MSOP |
![]() Data Sheet |
![]()
|
|
||||||
![]() |
![]() LT1307CMS8#TRPBF |
![]() |
![]() IC REG BOOST 3.3V/5V 0.1A 8MSOP |
![]() Data Sheet |
![]()
|
|
||||||
(Hong Kong)









