Product Summary
The LT1431CS8#TR is an adjustable shunt voltage regulator. Its applications include linear regulators, adjustable power supplies, switching power supplies.
Parametrics
LT1431CS8#TR absolute maximum ratings: (1)VCOLLECTOR: 36V; (2)ambient temperature range: -55 to 125℃; (3)junction temperature range: -55 to 150℃; (4)storage temperature range: -65 to 150℃; (5)lead temperature: 300℃.
Features
LT1431CS8#TR features: (1)guaranteed 0.4% initial voltage tolerance; (2)fast turn on; (3)sink current capability, 1mA to 100mA; (4)low reference pin current; (5)available in N8, S8 or 3-lead TO-92 Z package.
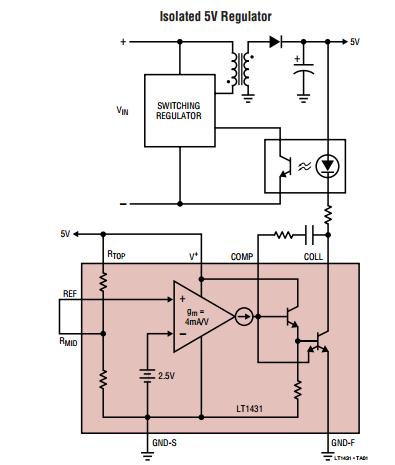
Diagrams

| Image | Part No | Mfg | Description | ![]() |
Pricing (USD) |
Quantity | ||||||
|---|---|---|---|---|---|---|---|---|---|---|---|---|
![]() |
![]() LT1431CS8#TR |
![]() |
![]() IC VREF SHUNT ADJ 8-SOIC |
![]() Data Sheet |
![]()
|
|
||||||
![]() |
![]() LT1431CS8#TRPBF |
![]() |
![]() IC VREF SHUNT ADJ 8-SOIC |
![]() Data Sheet |
![]()
|
|
||||||
(Hong Kong)









