Product Summary
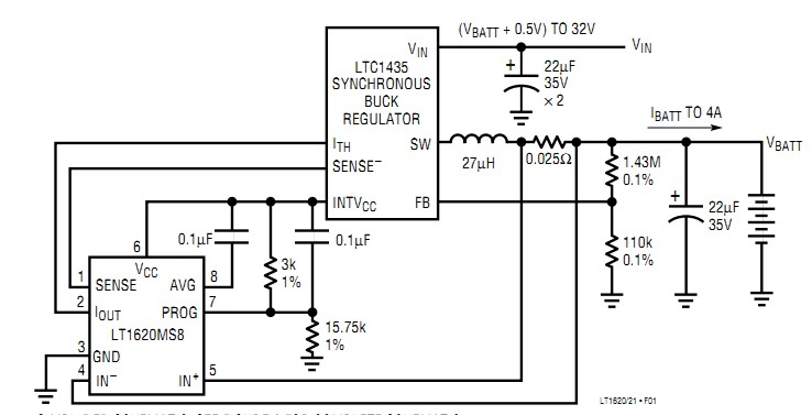
The LT1620IS8#TR is a rail-to-rail current sense amplifier. Its applications include high current battery chargers, high output voltage DC/DC converters, constant current sources, overcurrent fault protectors. The LT1620IS8#TR regulates average output current independent of input and output voltage variations. Output current can be easily adjusted via a programming voltage.
Parametrics
LT1620IS8#TR absolute maximum ratings: (1)power supply voltage: -0.3 to 7V; (2)IOUT MODE voltage: -0.3 to VCC+0.3V; (3)Sense amplifier input common mode: -0.3 to 36V; (4)operational ambient temeprature range: 0 to 70℃; (5)storage temperature range: -65 to 150℃.
Features
LT1620IS8#TR features: (1)accurate output current programming; (2)usable in charging applications up to 32V output; (3)programmable load current monitor for End-of-charging-cycle notification; (4)high output currents possible: >10A easily obtained.
Diagrams

| Image | Part No | Mfg | Description | ![]() |
Pricing (USD) |
Quantity | ||||||
|---|---|---|---|---|---|---|---|---|---|---|---|---|
![]() |
![]() LT1620IS8#TR |
![]() |
![]() IC AMP CURRENT SENSE R-R 8SOIC |
![]() Data Sheet |
![]()
|
|
||||||
![]() |
![]() LT1620IS8#TRPBF |
![]() |
![]() IC AMP R-R CURRENT SENSE 8-SOIC |
![]() Data Sheet |
![]()
|
|
||||||
(Hong Kong)









