Product Summary
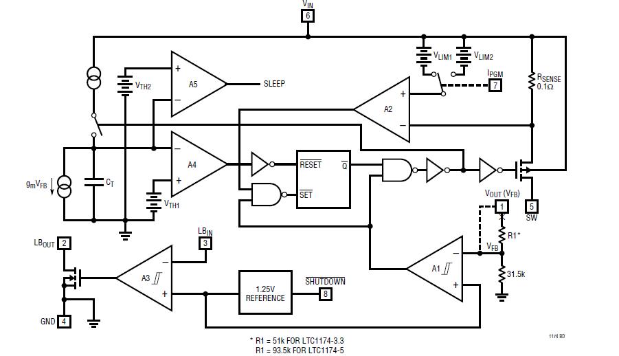
The LTC1174CS8-5#TR is a simple current mode DC/DC converter ideally suited for 9V to 5V, 5V to 3.3V or 5V to -5V operation. With an internal 0.9Ω switch (at a supply voltage of 9V), the LTC1174CS8-5#TR requires only four external components to construct a complete high efficiency DC/DC converter. Under a no load condition the LTC1174CS8-5#TR draws only 130μA. In shutdown, it draws a mere 1μA making this converter ideal for current sensitive applications. In dropout, the internal P-channel MOSFET switch is turned on continuously allowing the user to maximize the life of the battery source. The maximum inductor current of the LTC1174CS8-5#TR is pin selectable to either 340mA or 600mA, optimizing efficiency for a wide range of applications. Operation up to 200kHz permits the use of small surface mount inductors and capacitors.
Parametrics
LTC1174CS8-5#TR absolute maximum ratings: (1)(Voltage Referred to GND Pin) Input Supply Voltage (Pin 6): 5V; (2)Switch Current (Pin 5): 1A; (3)Switch Voltage (Pin 5): VIN – 13.5V; (4)Junction Temperature: 125℃; (5)Storage Temperature Range: –65℃ to 150℃; (6)Lead Temperature (Soldering, 10 sec): 300℃.
Features
LTC1174CS8-5#TR features: (1)High Efficiency: Up to 94%; (2)Peak Inductor Current Independent of Inductor Value; (3)Short-Circuit Protection; (4)Optimized for 5V to –5V Applications; (5)Wide VIN Range: 4V to 18.5V; (6)Low Dropout Operation; (7)Low-Battery Detector; (8)Pin Selectable Current Limit; (9)Internal 0.9Ω Power Switch: VIN = 9V; (10)Only Four External Components Required; (11)130μA Standby Current; (12)Active Low Micropower Shutdown.
Diagrams

| Image | Part No | Mfg | Description | ![]() |
Pricing (USD) |
Quantity | ||||||
|---|---|---|---|---|---|---|---|---|---|---|---|---|
![]() |
![]() LTC1174CS8-5#TR |
![]() |
![]() IC REG BUCK INV 5V 1A 8SOIC |
![]() Data Sheet |
![]()
|
|
||||||
![]() |
![]() LTC1174CS8-5#TRPBF |
![]() |
![]() IC REG BUCK INV 5V 1A 8SOIC |
![]() Data Sheet |
![]()
|
|
||||||
(Hong Kong)









