Product Summary
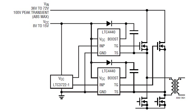
The LTC4440EMS8E#TR is a high frequency high side N-channel MOSFET gate driver that is designed to operate in applications with VIN voltages up to 80V. The LTC4440EMS8E#TR can also withstand and continue to function during 100V VIN transients. The powerful driver capability reduces switching losses in MOSFETs with high gate capacitances. The LTC4440 contains both high side and low side undervoltage lockout circuits that disable the external MOSFET when activated. The LTC4440EMS8E#TR is available in the low profile (1mm) SOT-23 or a thermally enhanced 8-lead MSOP package. The applications of the LTC4440EMS8E#TR are (1)telecommunications power systems; (2)distributed power architectures; (3)server power supplies; (4)high density power modules.
Parametrics
LTC4440EMS8E#TR absolute maximum ratings: (1)Wide Operating VIN Range: Up to 80V; (2)Rugged Architecture Tolerant of 100V VIN Transients; (3)Powerful 1.5W Driver Pull-Down; (4)Powerful 2.4A Peak Current Driver Pull-Up; (5)7ns Fall Time Driving 1000pF Load; (6)10ns Rise Time Driving 1000pF Load; (7)Drives Standard Threshold MOSFETs; (8)TTL/CMOS Compatible Inputs with Hysteresis; (9)Input Thresholds are Independent of Supply; (10)Undervoltage Lockout; (11)Low Profile (1mm)SOT-23 (ThinSOT)or Thermally Enhanced 8-PiMSOP Packages.
Features
LTC4440EMS8E#TR features: (1)Bidirectional Buffer for SDA and SCL Lines Increases Fanout; (2)Prevents SDA and SCL CorruptioDuring Live Board Insertioand Removal from Backplane; (3)Isolates Input SDA and SCL Lines from Output; (4)Compatible with I2CTM, I2C Fast Mode and SMBus Standards (Up to 400kHz Operation); (5)Small MSOP 8-PiPackage; (6)Low ICC Chip Disable: <1mA (LTC4300A-1); (7)READY OpeDraiOutput (LTC4300A-1); (8)1V Precharge oall SDA and SCL Lines; (9)Supports Clock Stretching, Arbitratioand Synchronization; (10)5V to 3.3V Level Translatio(LTC4300A-2); (11)High Impedance SDA, SCL Pins for VCC = 0V.
Diagrams

| Image | Part No | Mfg | Description | ![]() |
Pricing (USD) |
Quantity | ||||||
|---|---|---|---|---|---|---|---|---|---|---|---|---|
![]() |
![]() LTC4440EMS8E#TR |
![]() |
![]() IC DRIVER HIGH SIDE HS/HV 8MSOP |
![]() Data Sheet |
![]()
|
|
||||||
![]() |
![]() LTC4440EMS8E#TRPBF |
![]() |
![]() IC HIGH-SIDE DVR HS HV 8-MSOP |
![]() Data Sheet |
![]()
|
|
||||||
(Hong Kong)









