Product Summary
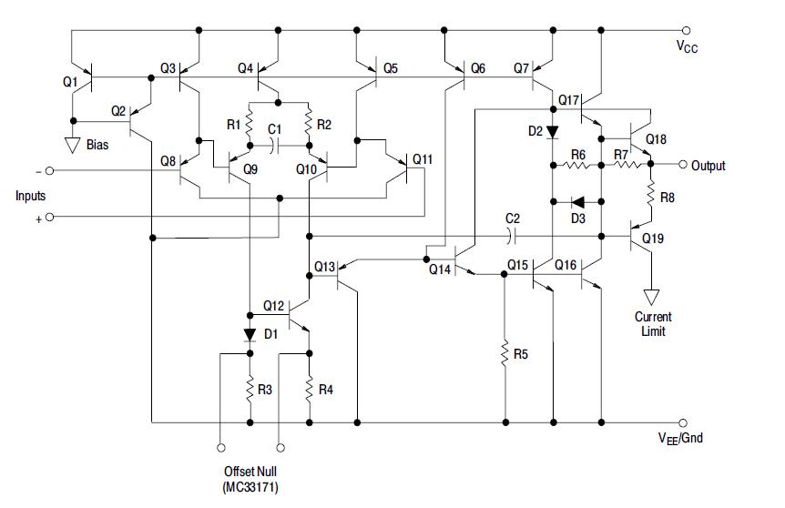
The MC33174D is a single supply low power operational amplifier. Quality bipolar fabrication with innovative design concepts are employed for it. The MC33174D operates at 180 μA per amplifier and offer 1.8 MHz of gain bandwidth product and 2.1 V/μs slew rate without the use of JFET device technology. Although it can be operated from split supplies, the MC33174D is particularly suited for single supply operation, since the common mode input voltage includes ground potential (VEE). With a Darlington input stage, the device exhibits high input resistance, low input offset voltage and high gain. The all NPN output stage, characterized by no deadband crossover distortion and large output voltage swing, provides high capacitance drive capability, excellent phase and gain margins, low open loop high frequency output impedance and symmetrical source/sink AC frequency response. The MC33174D is specified over the industrial/ automotive temperature ranges. The complete series of single, dual and quad operational amplifiers are available in plastic as well as the surface mount packages.
Parametrics
MC33174D absolute maximum ratings: (1)Supply Voltage VCC/VEE: ±22 V; (2)Output Short Circuit Duration tSC: Indefinite; (3)Operating Junction Temperature TJ: +150 ℃; (4)Storage Temperature Range Tstg: -65 to +150 ℃.
Features
MC33174D features: (1)Low Supply Current: 180 μA (Per Amplifier); (2)Wide Supply Operating Range: 3.0 V to 44 V or ±1.5 V to ±22 V; (3)Wide Input Common Mode Range, Including Ground (VEE); (4)Wide Bandwidth: 1.8 MHz; (5)High Slew Rate: 2.1 V/μs; (6)Low Input Offset Voltage: 2.0 mV; (7)Large Output Voltage Swing: -14.2 V to +14.2 V (with ±15 V Supplies); (8)Large Capacitance Drive Capability: 0 pF to 500 pF; (9)Low Total Harmonic Distortion: 0.03%; (10)Excellent Phase Margin; (11)Excellent Gain Margin: 15 dB; (12)Output Short Circuit Protection; (13)ESD Diodes Provide Input Protection for Dual and Quad; (14)Pb-Free Packages are Available; (15)NCV Prefix for Automotive and Other Applications Requiring Site and Control Changes.
Diagrams

| Image | Part No | Mfg | Description | ![]() |
Pricing (USD) |
Quantity | ||||||||||||
|---|---|---|---|---|---|---|---|---|---|---|---|---|---|---|---|---|---|---|
![]() |
![]() MC33174D |
![]() STMicroelectronics |
![]() Operational Amplifiers - Op Amps Quad Low Power |
![]() Data Sheet |
![]()
|
|
||||||||||||
![]() |
![]() MC33174DG |
![]() ON Semiconductor |
![]() Operational Amplifiers - Op Amps 3-44V Quad Low Power Industrial Temp |
![]() Data Sheet |
![]()
|
|
||||||||||||
![]() |
![]() MC33174DR2G |
![]() ON Semiconductor |
![]() Operational Amplifiers - Op Amps 3-44V Quad Low Power Industrial Temp |
![]() Data Sheet |
![]()
|
|
||||||||||||
![]() |
![]() MC33174DT |
![]() STMicroelectronics |
![]() Operational Amplifiers - Op Amps Quad Low Power |
![]() Data Sheet |
![]()
|
|
||||||||||||
![]() |
![]() MC33174DTB |
![]() ON Semiconductor |
![]() Operational Amplifiers - Op Amps 3-44V Quad Low Power |
![]() Data Sheet |
![]() Negotiable |
|
||||||||||||
![]() |
![]() MC33174DR2 |
![]() ON Semiconductor |
![]() Operational Amplifiers - Op Amps 3-44V Quad Low Power |
![]() Data Sheet |
![]() Negotiable |
|
||||||||||||
![]() |
![]() MC33174DTBG |
![]() ON Semiconductor |
![]() Operational Amplifiers - Op Amps 3-44V Quad Low Power Industrial Temp |
![]() Data Sheet |
![]()
|
|
||||||||||||
![]() |
![]() MC33174DTBR2G |
![]() ON Semiconductor |
![]() Operational Amplifiers - Op Amps 3-44V Quad Low Power Industrial Temp |
![]() Data Sheet |
![]()
|
|
||||||||||||
(Hong Kong)









