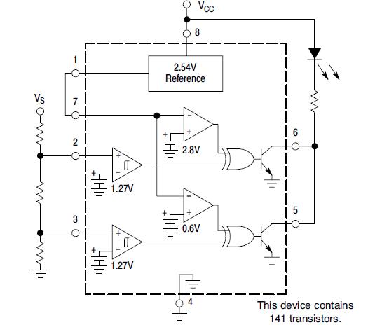
Product Summary
The MC34161P is a universal voltage monitor intended for use in a wide variety of voltage sensing applications. The device offers the circuit designer an economical solution for positive and negative voltage detection. The MC34161P consists of two comparator channels each with hysteresis, a unique Mode Select Input for channel programming, a pinned out 2.54 V reference, and two open collector outputs capable of sinking in excess of 10 mA. The MC34161P can be configured as either inverting or noninverting by the Mode Select Input. This allows over, under, and window detection of positive and negative voltages. The minimum supply voltage needed for these devices to be fully functional is 2.0 V for positive voltage sensing and 4.0 V for negative voltage sensing. Applications include direct monitoring of positive and negative voltages used in appliance, automotive, consumer, and industrial equipment.
Parametrics
MC34161P absolute maximum ratings: (1)Power Supply Input Voltage VCC: 40 V; (2)Comparator Input Voltage Range Vin: -1.0 to +40 V; (3)Comparator Output Sink Current ISink: 20 mA; (4)Comparator Output Voltage Vout: 40 V; (5)Maximum Power Dissipation @ TA = 70℃ PD: 800 mW; (6)Thermal Resistance, Junction-to-Air RθJA: 100℃/W; (7)Operating Junction Temperature TJ: +150 ℃; (8)Operating Ambient Temperature TA: 0 to +70℃; (9)Storage Temperature Range Tstg: -55 to +150 ℃.
Features
MC34161P features: (1)Unique Mode Select Input Allows Channel Programming; (2)Over, Under, and Window Voltage Detection; (3)Positive and Negative Voltage Detection; (4)Fully Functional at 2.0 V for Positive Voltage Sensing and 4.0 V for Negative Voltage Sensing; (5)Pinned Out 2.54 V Reference with Current Limit Protection; (6)Low Standby Current; (7)Open Collector Outputs for Enhanced Device Flexibility; (8)NCV Prefix for Automotive and Other Applications Requiring Site and Control Changes; (9)Pb-Free Packages are Available.
Diagrams

| Image | Part No | Mfg | Description | ![]() |
Pricing (USD) |
Quantity | ||||||||||||
|---|---|---|---|---|---|---|---|---|---|---|---|---|---|---|---|---|---|---|
![]() |
![]() MC34161P |
![]() ON Semiconductor |
![]() Supervisory Circuits Universal Voltage |
![]() Data Sheet |
![]() Negotiable |
|
||||||||||||
![]() |
![]() MC34161PG |
![]() ON Semiconductor |
![]() Supervisory Circuits ANA UNIV VOLT MON |
![]() Data Sheet |
![]()
|
|
||||||||||||
(Hong Kong)









