Product Summary
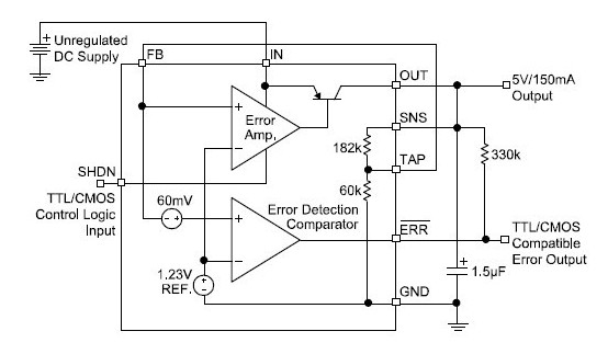
The MIC2954-07BM is a bulletproof efficient voltage regulator with very low dropout voltage (typically 40mV @ light loads and 375mV @ 250mA), and low quiescent current (120uA typical). The quiescent current of the MIC2954-07BM increases only slightly in dropout, thus prolonging battery life. Key MIC2954-07BM features include protection against reversed battery, fold-back current limiting, and automotive load dump protection (60V positive transient). The MIC2954-07BM is an adjustable version that includes an error flag output that warns of a low output voltage, which is often due to failing batteries on the input. This may also be used as a power-on reset. A logiccompatible shutdown input is provided which enables the MIC2954-07BM to be switched on and off. This part may be pinstrapped for 5V output, or programmed from 1.24V to 29V with the use of two external resistors. The MIC2954-07BM applications are: (1)Battery powered equipment; (2)Cellular telephones; (3)Laptop, notebook, and palmtop computers; (4)PCMCIA VCC and VPP regulation/switching; (5)Bar code scanners; (6)Automotive electronics; (7)SMPS post regulator/dc to dc modules; (8)Voltage reference; (9)High efficiency linear power supplies.
Parametrics
MIC2954-07BM absolute maximum ratings: (1)Supply Voltage (VIN): -20V to +60V; (2)Feedback Voltage (VFB)(14, 15): -1.5V to +26V; (3)Shutdown Input Voltage (VSHDN): -0.3V to +30V; (4)Error Output Voltage (VERR): -0.3V to +30V; (5)Power Dissipation (PD)(4): Internally Limited; (6)Lead Temperature (soldering, 5 sec.): 260℃.
Features
MIC2954-07BM features: (1)High-accuracy 5V, guaranteed 250mA output; (2)Low quiescent current; (3)Low dropout voltage; (4)Extremely tight load and line regulation; (5)Very low temperature coefficient; (6)Current and thermal limiting; (7)Input can withstand -20V reverse battery and+60V positive transients; (8)Error flag warns of low output voltage; (9)Logic-controlled electronic shutdown.
Diagrams

| Image | Part No | Mfg | Description | ![]() |
Pricing (USD) |
Quantity | ||||
|---|---|---|---|---|---|---|---|---|---|---|
![]() |
![]() MIC2954-07BM |
![]() |
![]() IC REG LDO 5V/ADJ .25A 8SOIC |
![]() Data Sheet |
![]() Negotiable |
|
||||
![]() |
![]() MIC2954-07BM TR |
![]() |
![]() IC REG LDO 5V/ADJ .25A 8-SOIC |
![]() Data Sheet |
![]() Negotiable |
|
||||
(Hong Kong)









