Product Summary
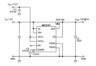
The MIC5191YMM is an ultra high-speed, high-current active filter/LDO controller. It uses an external N-channel FET as its power device. Its ultra high-speed abilities can handle the fast load demands of microprocessor cores, ASICs, and other high-speed devices. The applications of the MIC5191YMM include distributed power supplies, ASIC power supplies, DSP, μP, and μC power supplies.
Parametrics
MIC5191YMM absolute maximum ratings: (1)Supply voltage: 6V; (2)enable voltage: 14V; (3)VCC: 14V; (4)junction temperature: -40 to 125℃.
Features
MIC5191YMM features: (1)input voltage range: VIN=1 to 5.5V; (2)1% initial output tolerance; (3)dropout down to 25mV @10A; (4)filters out switching frequency noise on input; (5)very high large signal bandwidth>500kHz; (6)adjustable output voltage down to 1V; (7)excellent line and load regulation specifications; (8)logic controlled shutdown; (9)current limit protection.
Diagrams

| Image | Part No | Mfg | Description | ![]() |
Pricing (USD) |
Quantity | ||||||||||||||
|---|---|---|---|---|---|---|---|---|---|---|---|---|---|---|---|---|---|---|---|---|
![]() |
![]() MIC5191YMM |
![]() |
![]() IC REG CTRLR SGL POS ADJ 10MSOP |
![]() Data Sheet |
![]()
|
|
||||||||||||||
![]() |
![]() MIC5191YMM TR |
![]() |
![]() IC REG CTRLR SGL POS ADJ 10-MSOP |
![]() Data Sheet |
![]()
|
|
||||||||||||||
(Hong Kong)









