Product Summary
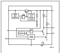
The TLE4299G is a monolithic voltage regulator with fixed 5-V output, supplying loads up to 150 mA. It is especially designed for applications that may not be powered down while the motor is off. It only needs a quiescent current of typical 65 uA. In addition the TLE4299G GM includes an inhibit function. When the inhibit signal is removed, the device is switched off and the quiescent current is less than 1 uA. To achieve proper operation of the u-controller, the device supplies a reset signal. The reset delay time is selected application-specific by an external delay capacitor. The reset threshold is adjustable. An early warning signal supervises the voltage at pin SI. The TLE4299G is pin-compatible to the TLE 4269 and functional similar with the additional inhibit function. The TLE4299G is designed to supply microcontroller systems even under automotive environment conditions. Therefore it is protected against overload, short circuit and over temperature.
Parametrics
TLE4299G absolute maximum ratings: (1)Input I Input voltage VI: - 40, 45 V; (2)Sense Input SI Input voltage VSI: - 0.3, 45 V; (3)Sense Input SI Input current ISI: 1, 1 mA; (4)Reset Threshold RADJ Voltage VRE: - 0.3, 7 V; (5)Reset Threshold RADJ Current IRE: - 10, 10 mA.
Features
TLE4299G features: (1)Output voltage 5 V ±2%; (2)150 mA Output current; (3)Extreme low current consumption typical 65 uA in ON state; (4)Inhibit function: Below 1 uA current consumption in off mode; (5)Early warning; (6)Reset output low down to VQ = 1 V; (7)Adjustable reset threshold; (8)Overtemperature protection; (9)Reverse polarity proof; (10)Wide temperature range.
Diagrams

| Image | Part No | Mfg | Description | ![]() |
Pricing (USD) |
Quantity | ||||||||||||
|---|---|---|---|---|---|---|---|---|---|---|---|---|---|---|---|---|---|---|
![]() |
![]() TLE4299G |
![]() Infineon Technologies |
![]() Low Dropout (LDO) Regulators Low-Drop Fixed Voltage Regulator |
![]() Data Sheet |
![]()
|
|
||||||||||||
![]() |
![]() TLE4299G V33 |
![]() Infineon Technologies |
![]() Low Dropout (LDO) Regulators LW-Drop Fixed VOLT REGLTR 3.3V 150mA |
![]() Data Sheet |
![]()
|
|
||||||||||||
![]() |
![]() TLE4299GMNTMA1 |
![]() Infineon Technologies |
![]() Linear Regulators - Standard LINEAR VOLTAGE REG |
![]() Data Sheet |
![]()
|
|
||||||||||||
![]() |
![]() TLE4299GM |
![]() Infineon Technologies |
![]() Low Dropout (LDO) Regulators Auto Linear 4.5 - 45 V |
![]() Data Sheet |
![]() Negotiable |
|
||||||||||||
![]() |
![]() TLE4299GM V33 |
![]() Infineon Technologies |
![]() Low Dropout (LDO) Regulators LW-Drop Fixed VOLT REGLTR 3.3V 150mA |
![]() Data Sheet |
![]()
|
|
||||||||||||
(Hong Kong)










